HOME   LIST
‹–   –›

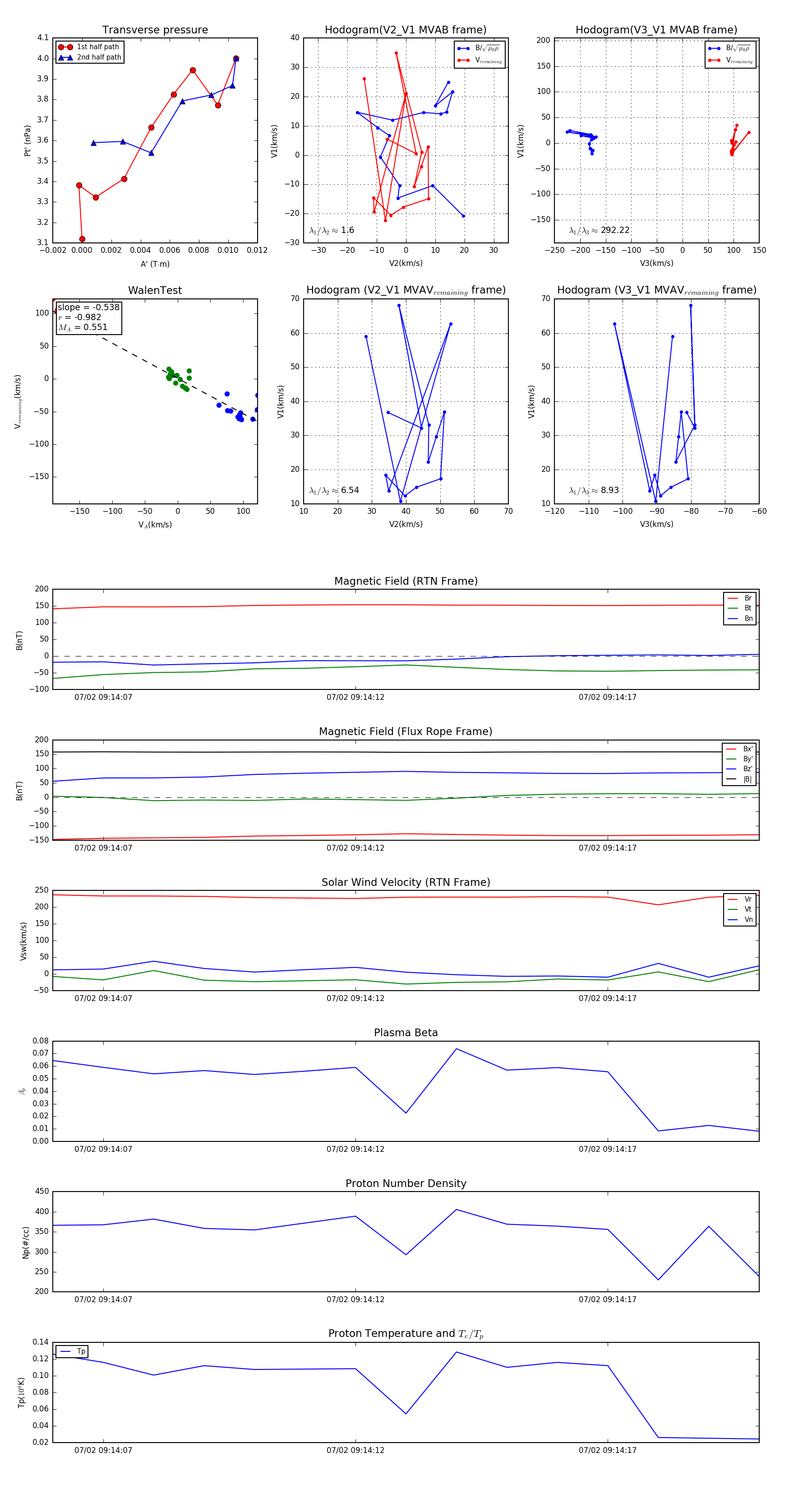
Flux Rope in 2024

Flux Rope Event 2024-07-02 09:14:06 ~ 2024-07-02 09:14:20 (15 seconds)


plot