HOME   LIST
‹–   –›

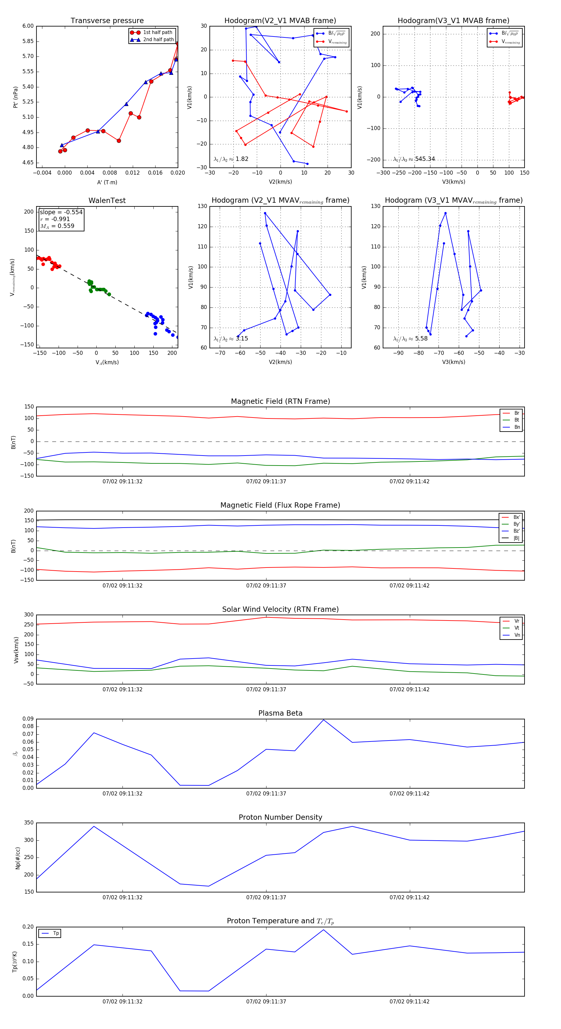
Flux Rope in 2024

Flux Rope Event 2024-07-02 09:11:29 ~ 2024-07-02 09:11:46 (18 seconds)


plot