HOME   LIST
‹–   –›

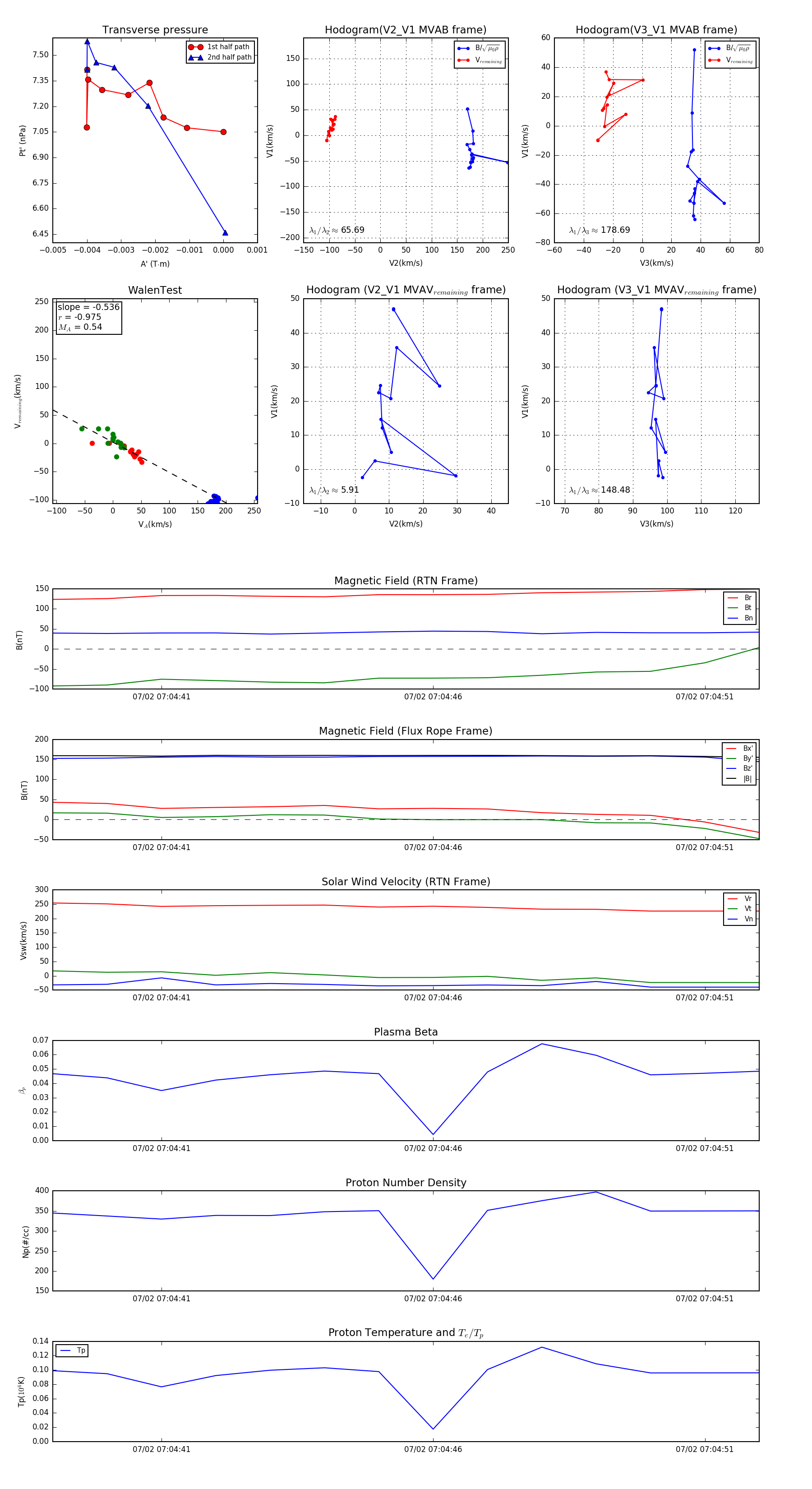
Flux Rope in 2024

Flux Rope Event 2024-07-02 07:04:39 ~ 2024-07-02 07:04:52 (14 seconds)


plot