HOME   LIST
‹–   –›

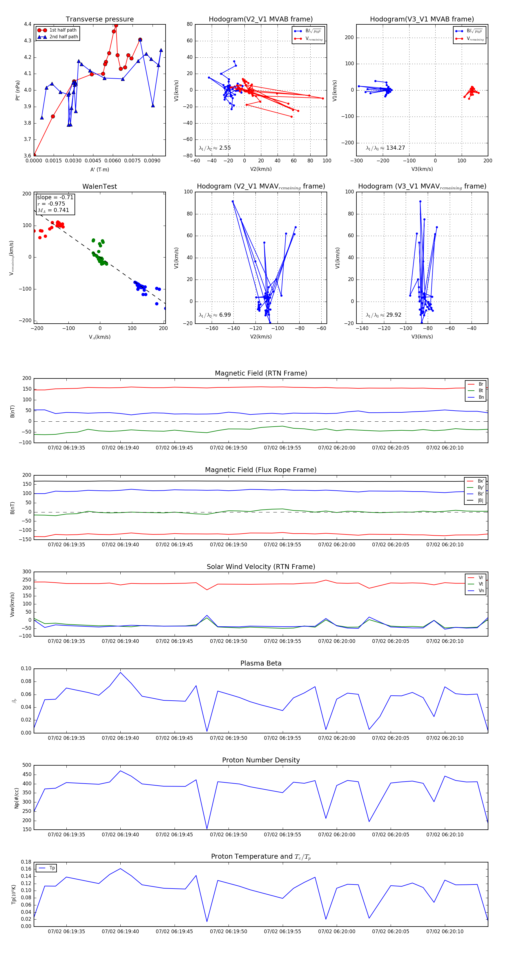
Flux Rope in 2024

Flux Rope Event 2024-07-02 06:19:32 ~ 2024-07-02 06:20:14 (43 seconds)


plot