HOME   LIST
‹–   –›

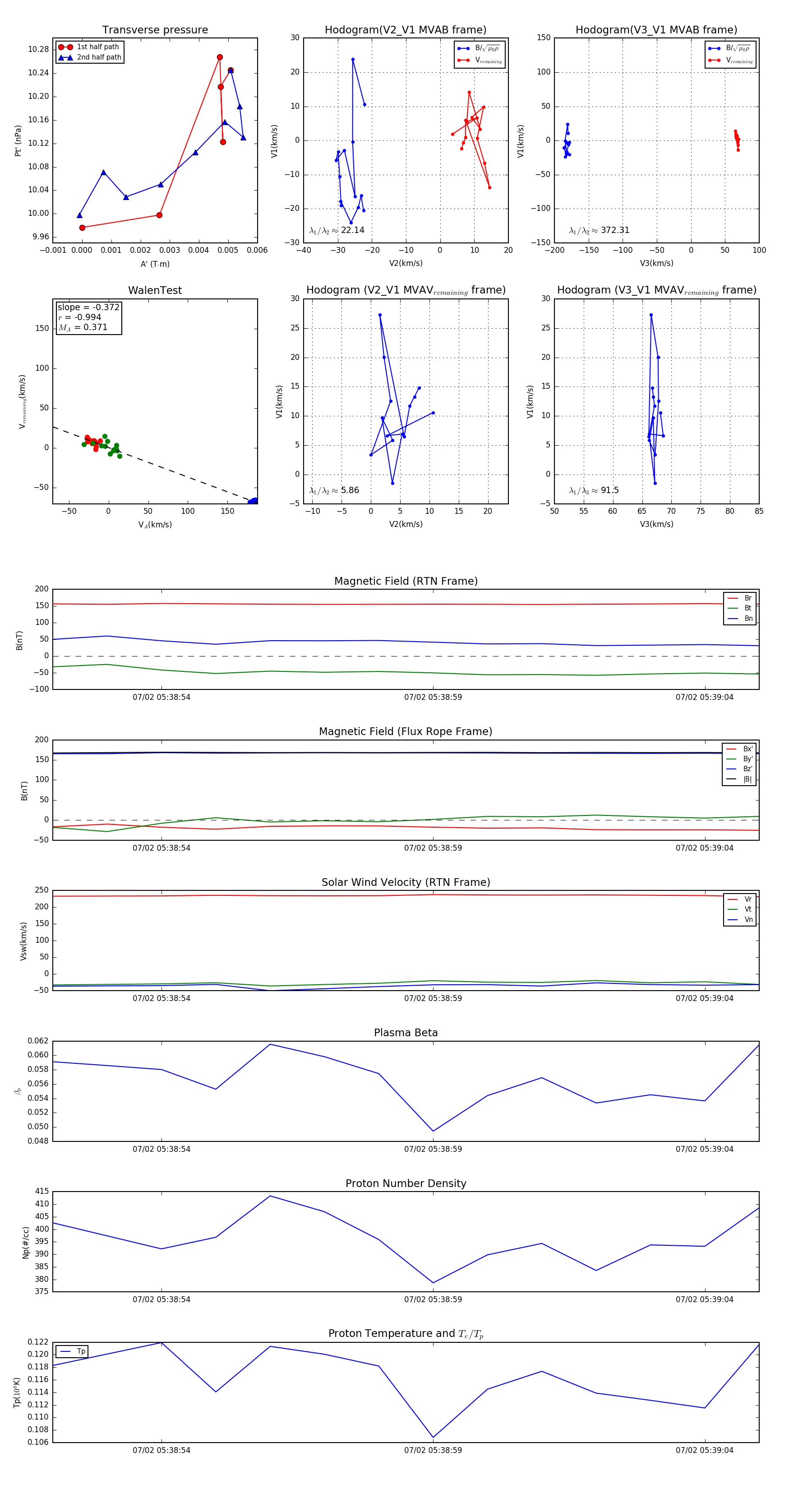
Flux Rope in 2024

Flux Rope Event 2024-07-02 05:38:52 ~ 2024-07-02 05:39:05 (14 seconds)


plot