HOME   LIST
‹–   –›

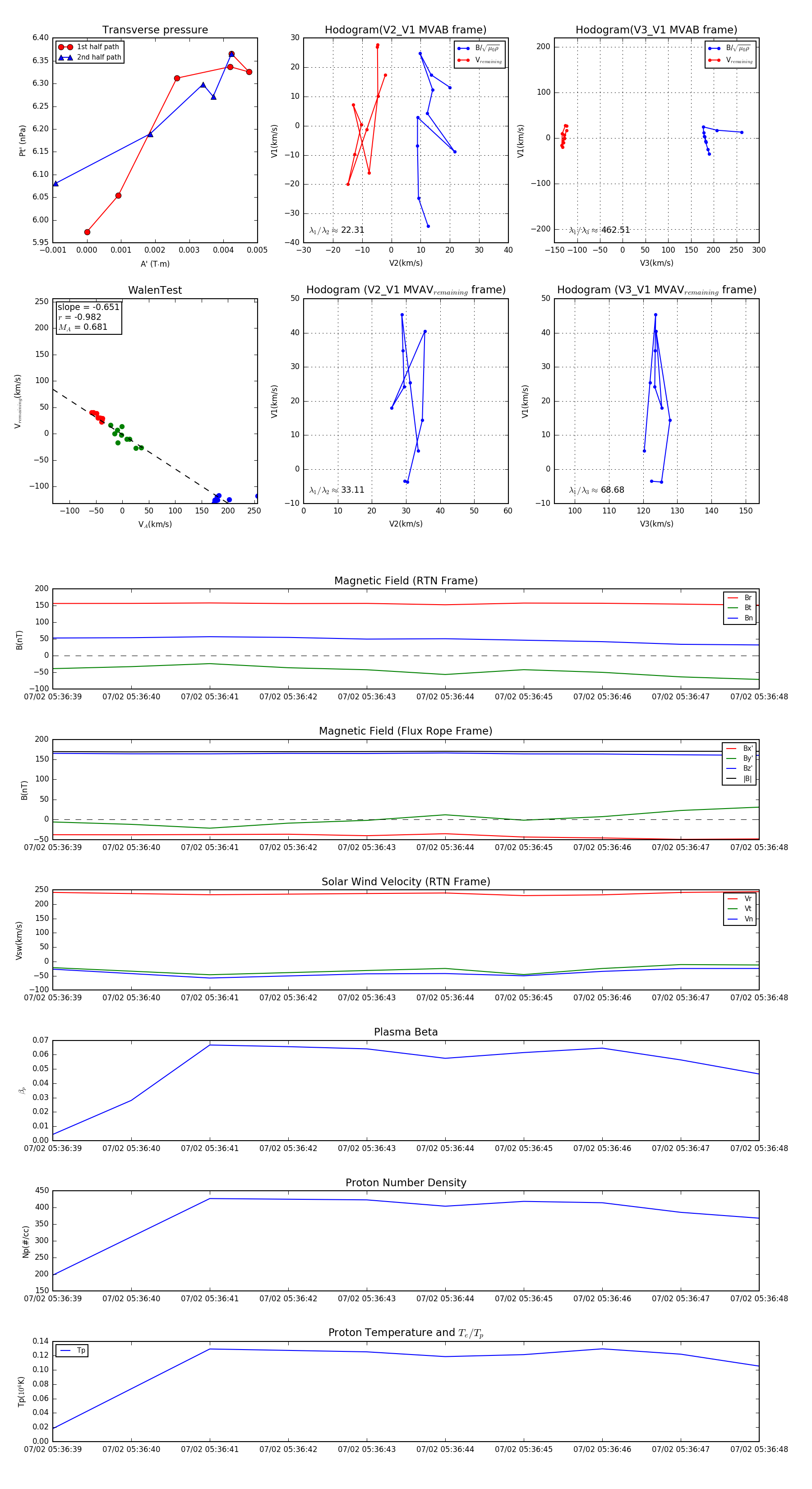
Flux Rope in 2024

Flux Rope Event 2024-07-02 05:36:39 ~ 2024-07-02 05:36:48 (10 seconds)


plot