HOME   LIST
‹–   –›

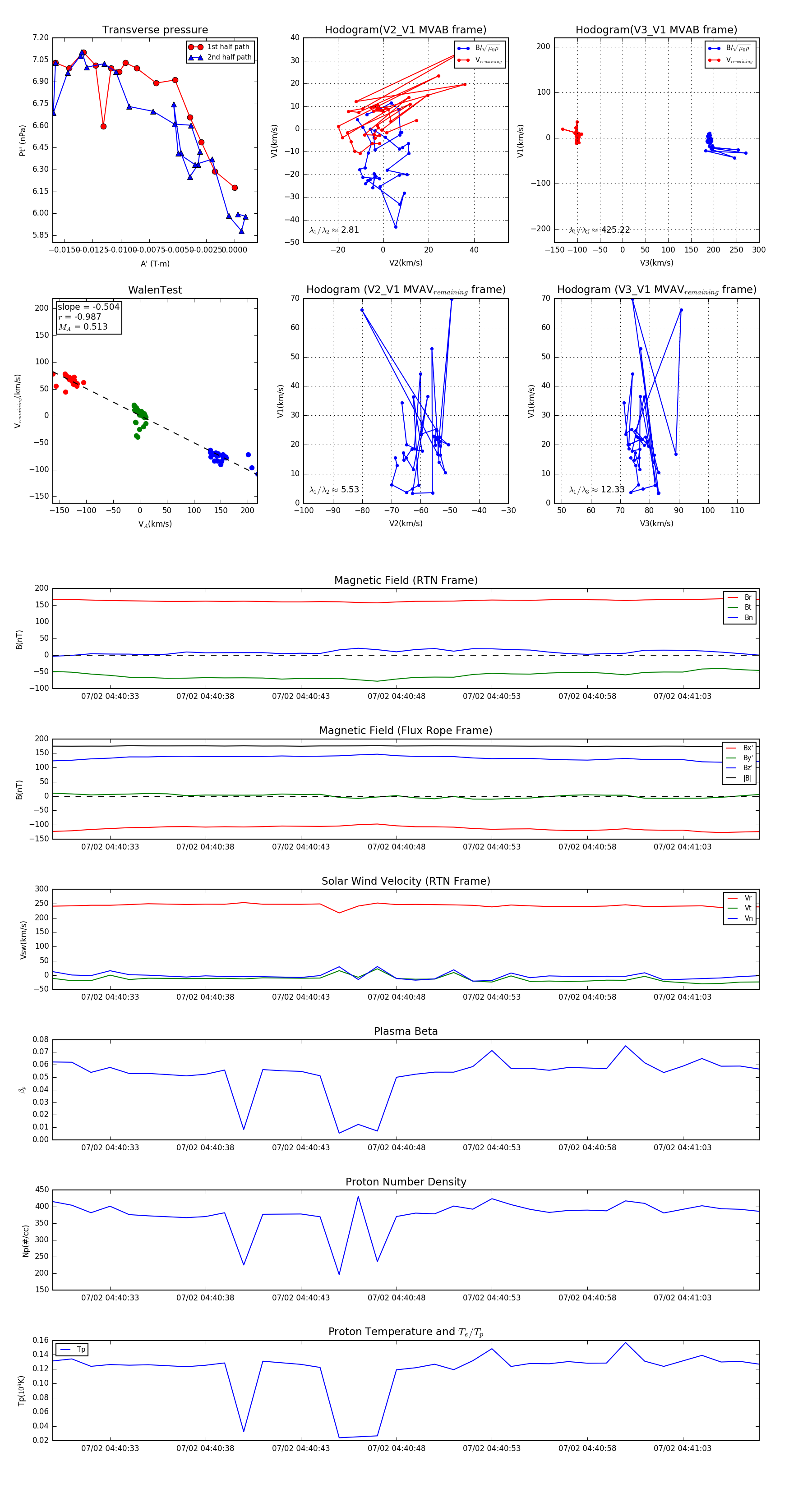
Flux Rope in 2024

Flux Rope Event 2024-07-02 04:40:30 ~ 2024-07-02 04:41:07 (38 seconds)


plot