HOME   LIST
‹–   –›

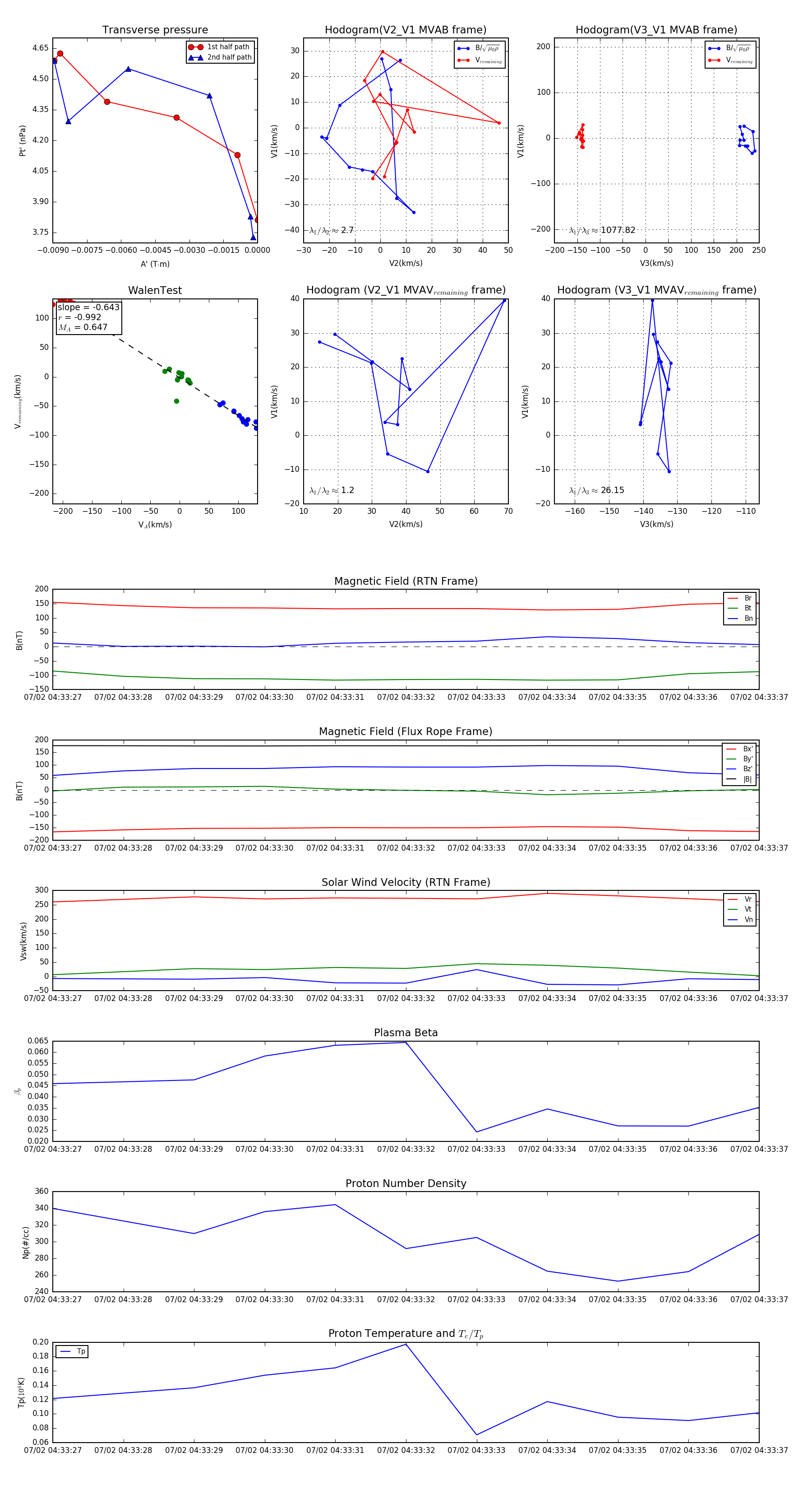
Flux Rope in 2024

Flux Rope Event 2024-07-02 04:33:27 ~ 2024-07-02 04:33:37 (11 seconds)


plot