HOME   LIST
‹–   –›

Flux Rope in 2024

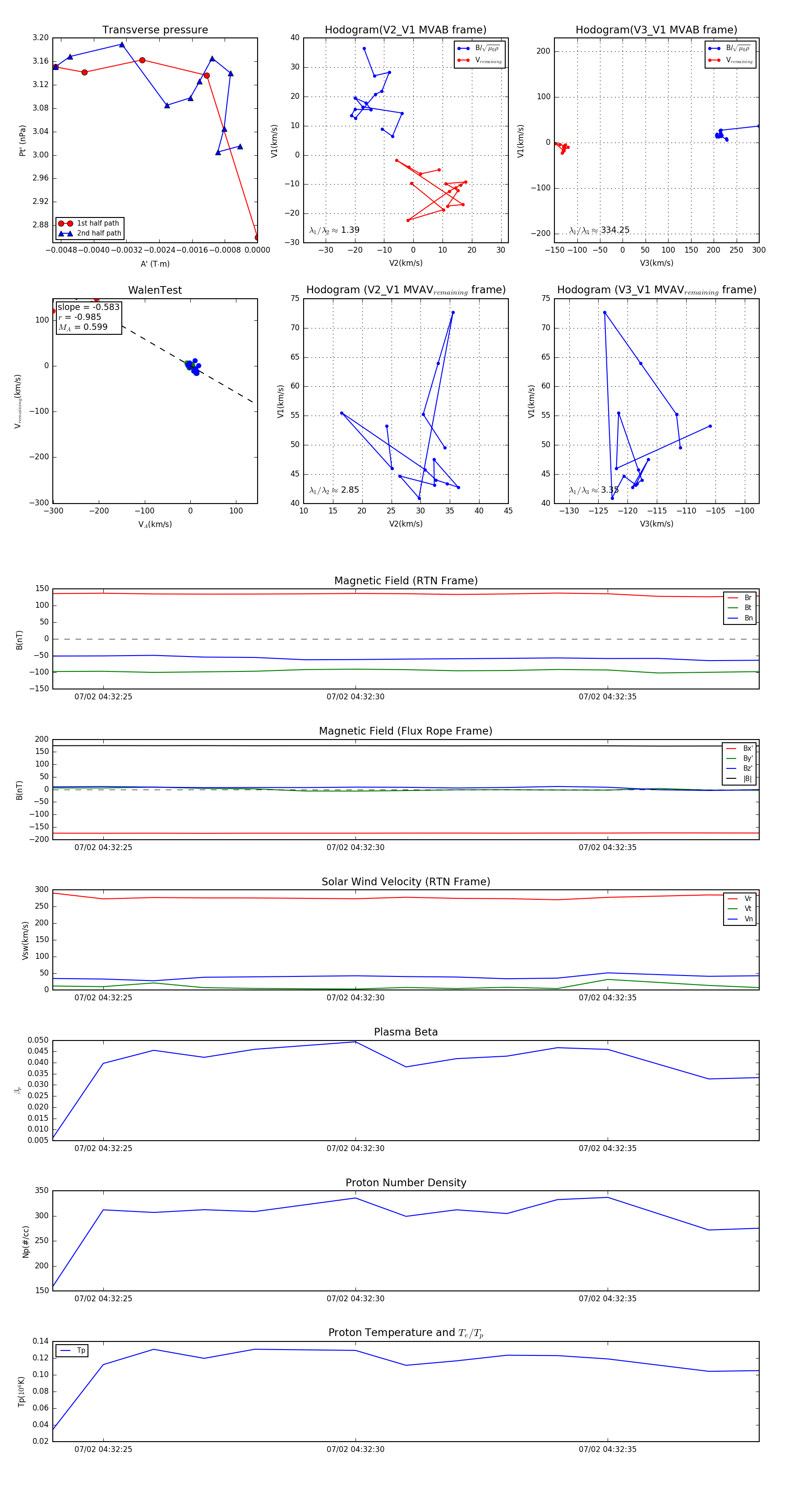
Flux Rope Event 2024-07-02 04:32:24 ~ 2024-07-02 04:32:38 (15 seconds)


plot