HOME   LIST
‹–   –›

Flux Rope in 2024

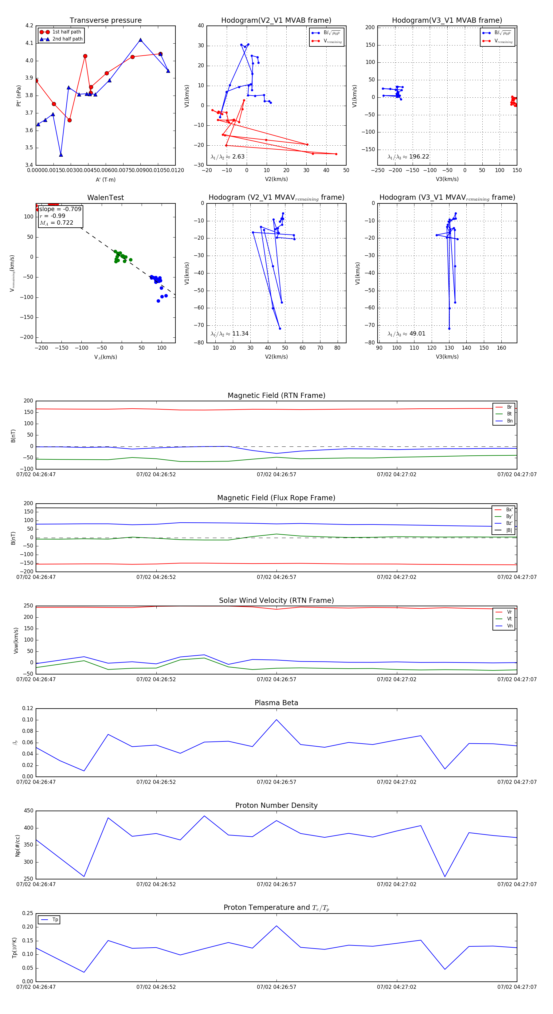
Flux Rope Event 2024-07-02 04:26:47 ~ 2024-07-02 04:27:07 (21 seconds)


plot