HOME   LIST
‹–   –›

Flux Rope in 2024

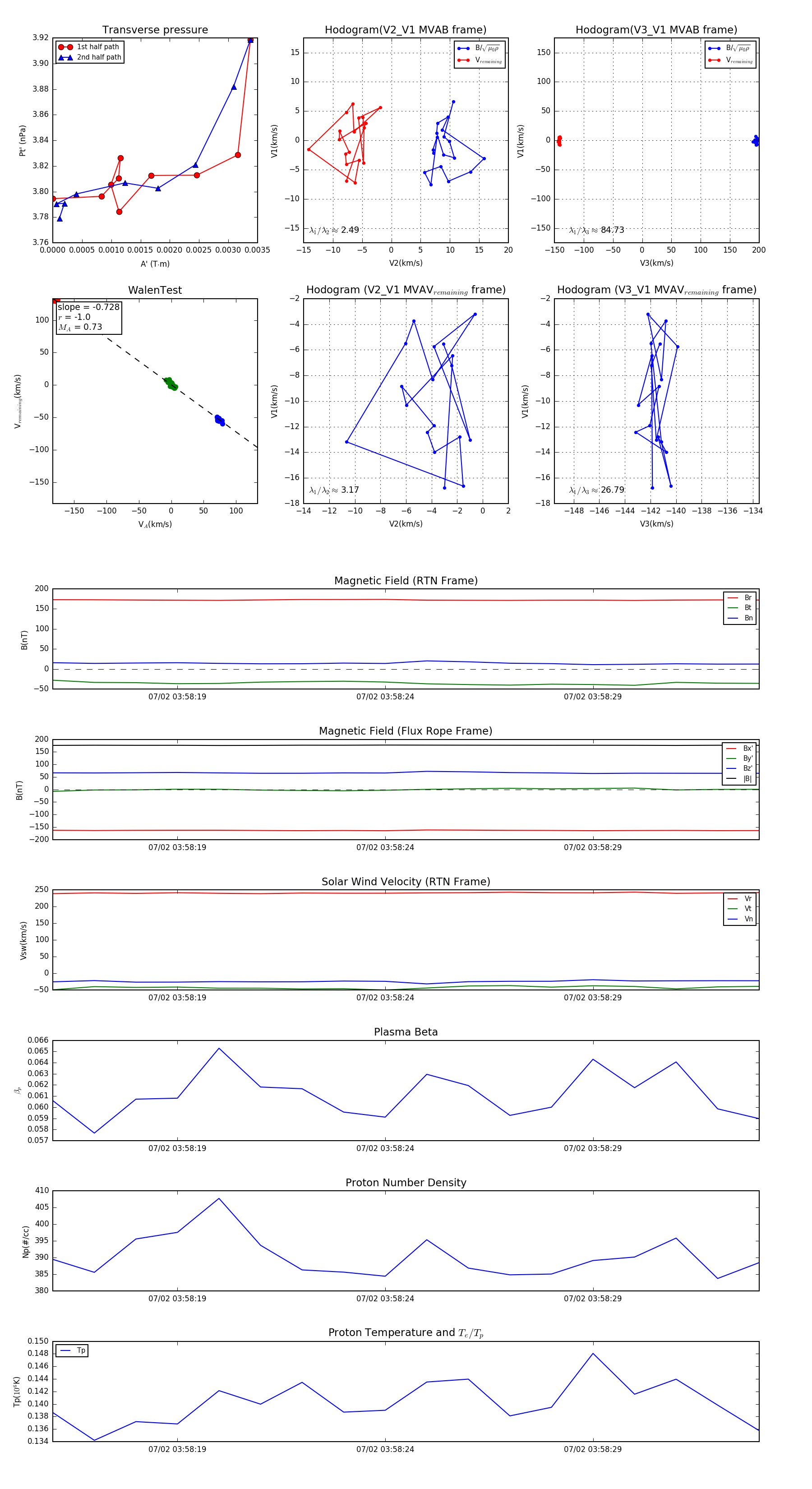
Flux Rope Event 2024-07-02 03:58:16 ~ 2024-07-02 03:58:33 (18 seconds)


plot