HOME   LIST
‹–   –›

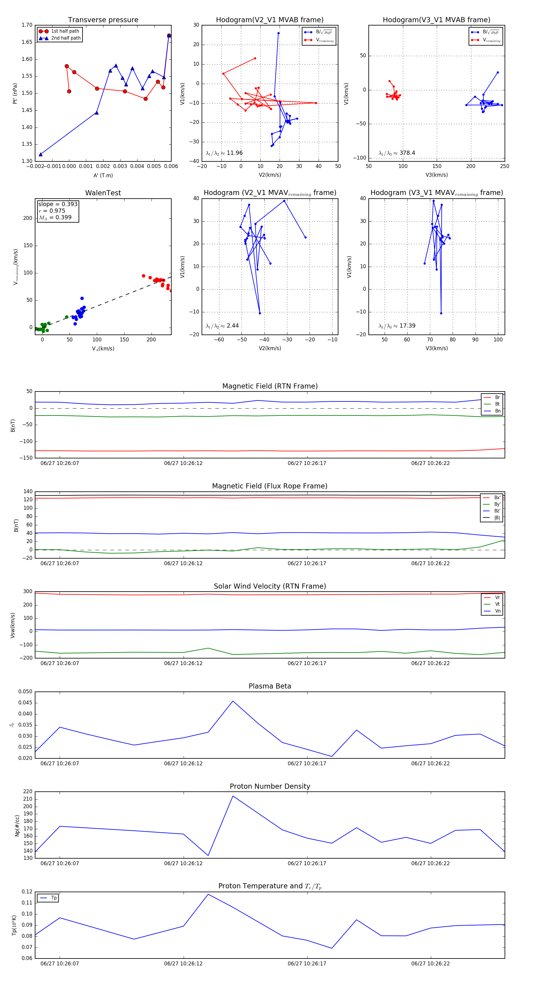
Flux Rope in 2024

Flux Rope Event 2024-06-27 10:26:06 ~ 2024-06-27 10:26:25 (20 seconds)


plot