HOME   LIST
‹–   –›

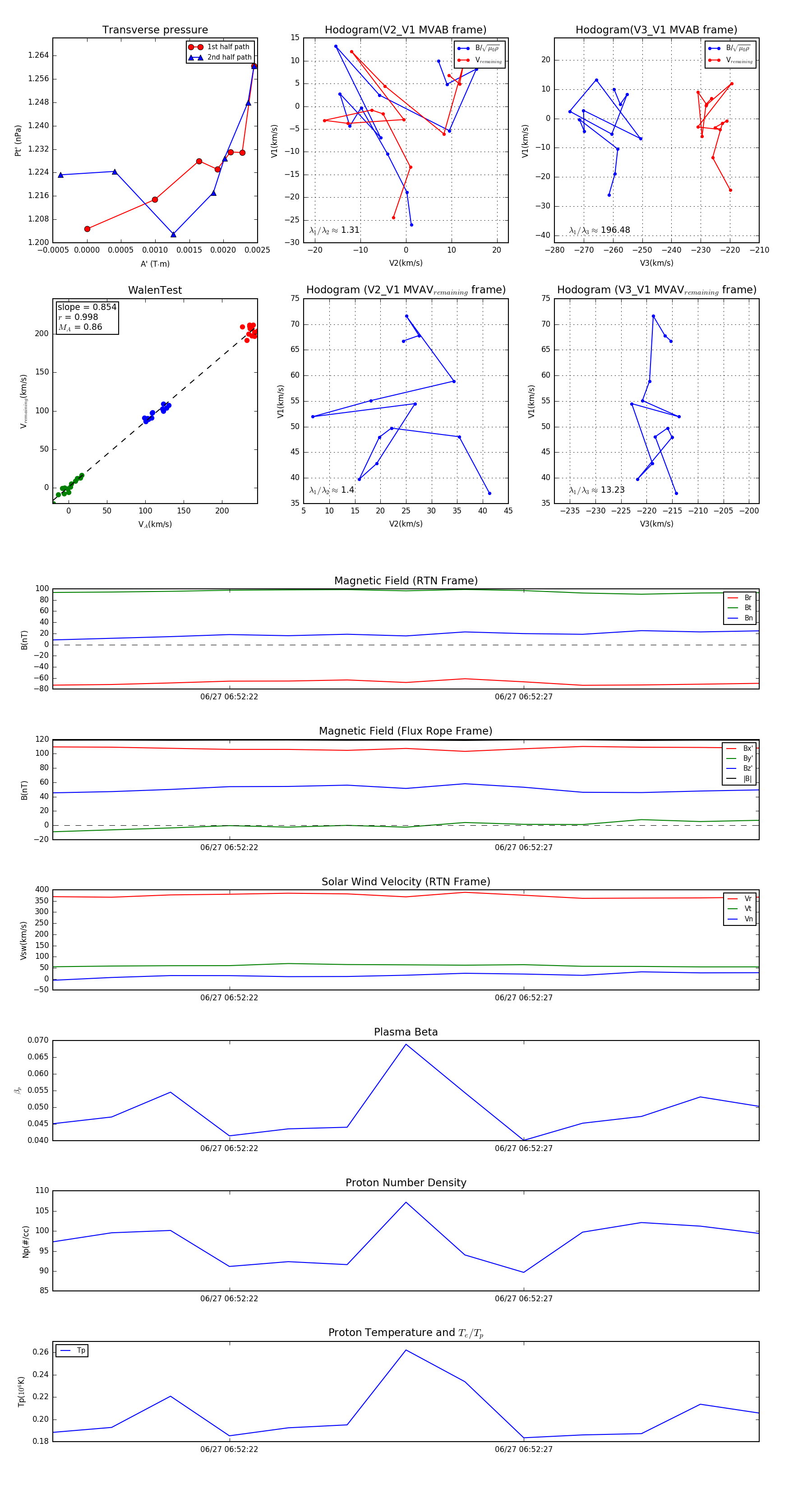
Flux Rope in 2024

Flux Rope Event 2024-06-27 06:52:19 ~ 2024-06-27 06:52:31 (13 seconds)


plot