HOME   LIST
‹–   –›

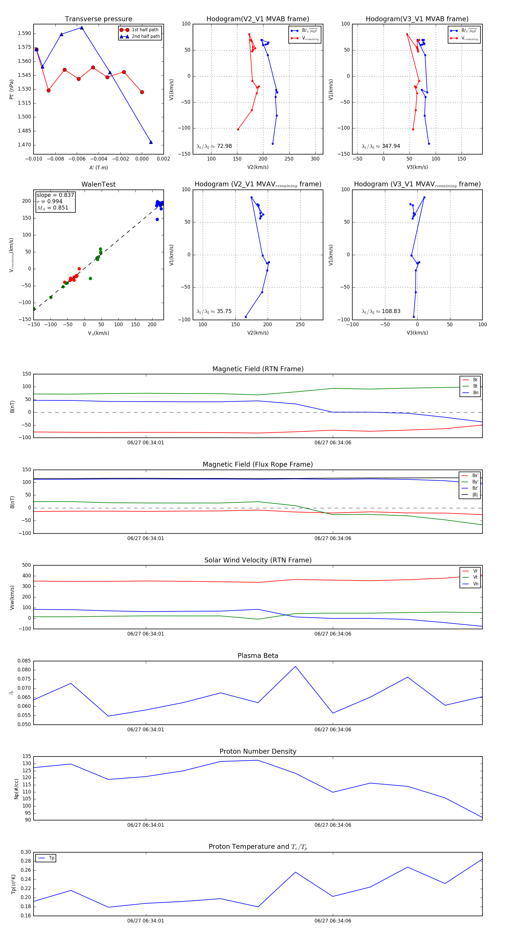
Flux Rope in 2024

Flux Rope Event 2024-06-27 06:33:58 ~ 2024-06-27 06:34:10 (13 seconds)


plot