HOME   LIST
‹–   –›

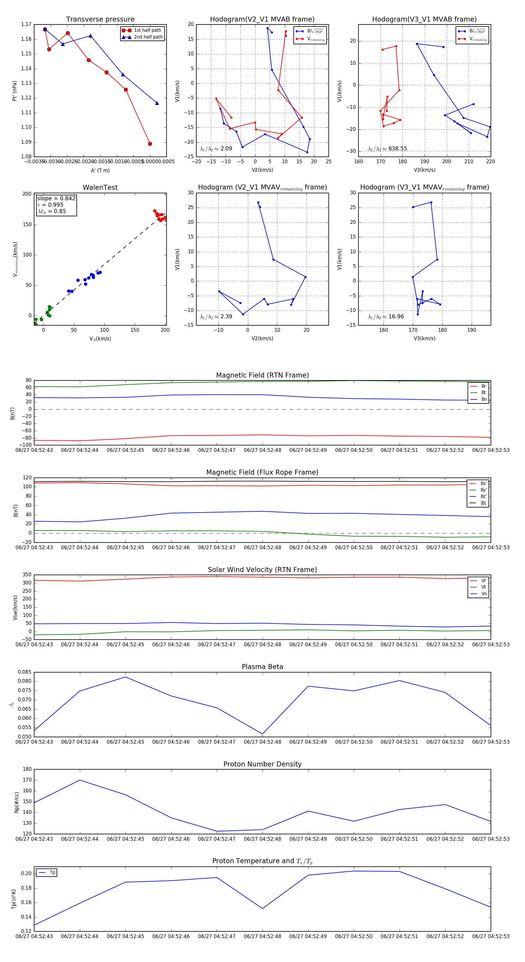
Flux Rope in 2024

Flux Rope Event 2024-06-27 04:52:43 ~ 2024-06-27 04:52:53 (11 seconds)


plot