HOME   LIST
‹–   –›

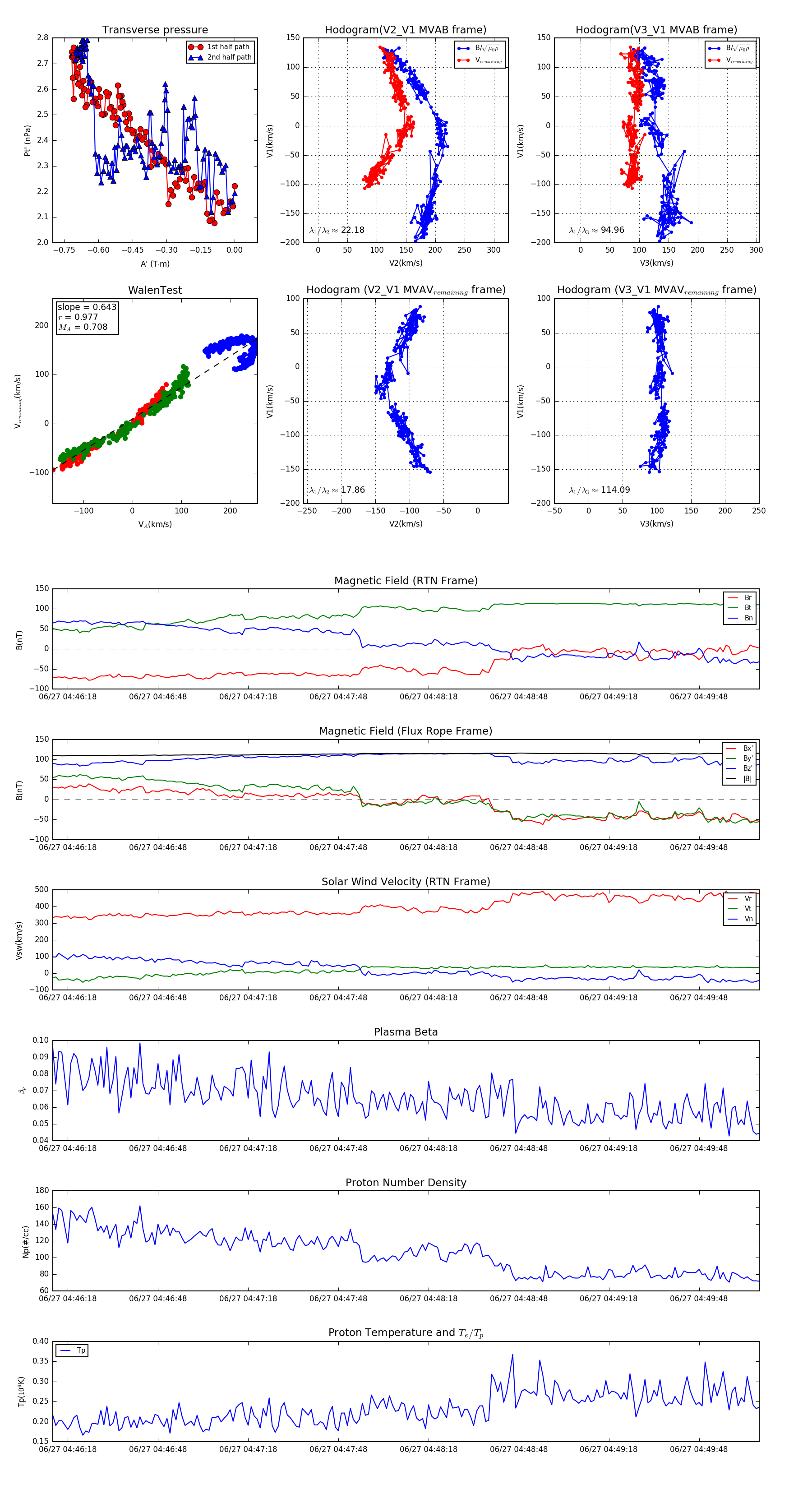
Flux Rope in 2024

Flux Rope Event 2024-06-27 04:46:13 ~ 2024-06-27 04:50:08 (236 seconds)


plot