HOME   LIST
‹–   –›

Flux Rope in 2024

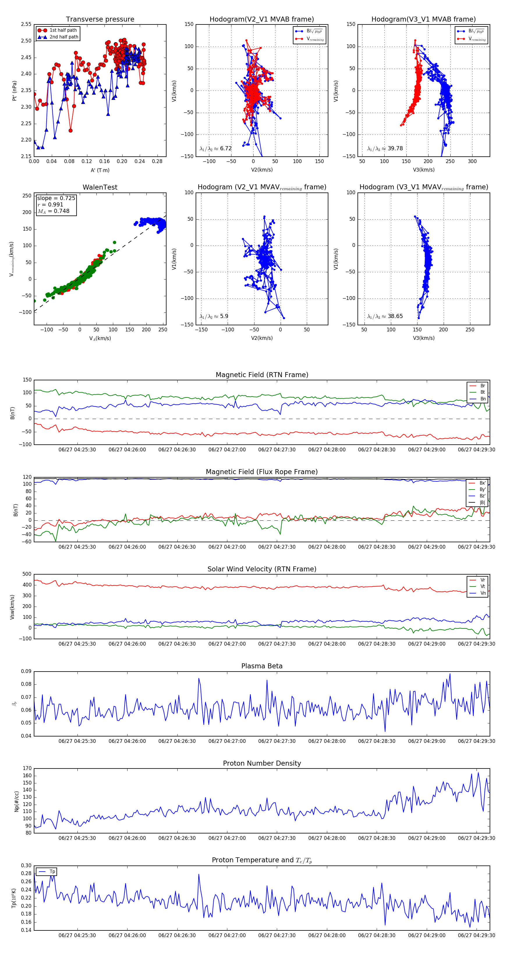
Flux Rope Event 2024-06-27 04:25:04 ~ 2024-06-27 04:29:38 (275 seconds)


plot