HOME   LIST
‹–   –›

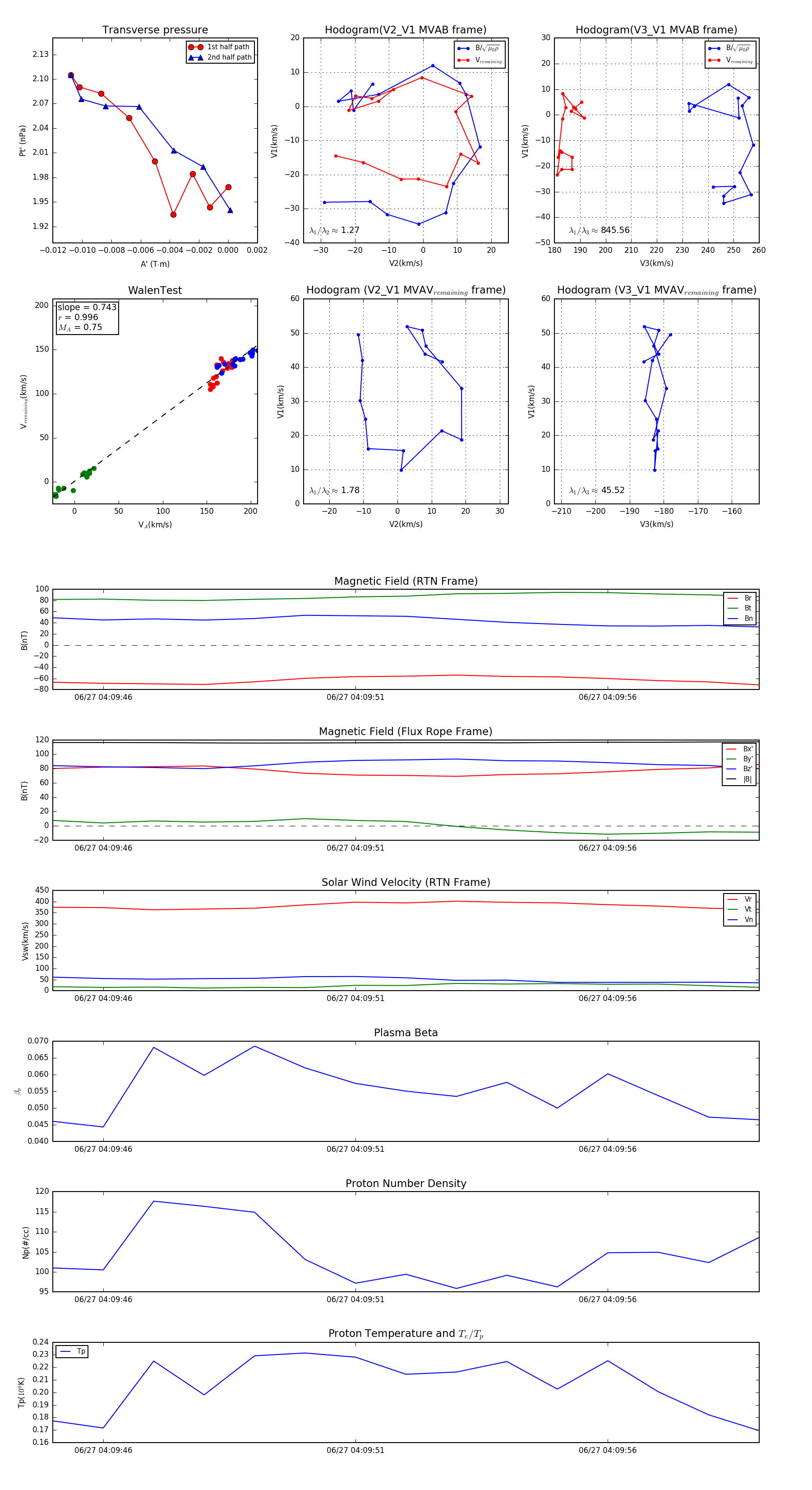
Flux Rope in 2024

Flux Rope Event 2024-06-27 04:09:45 ~ 2024-06-27 04:09:59 (15 seconds)


plot