HOME   LIST
‹–   –›

Flux Rope in 2024

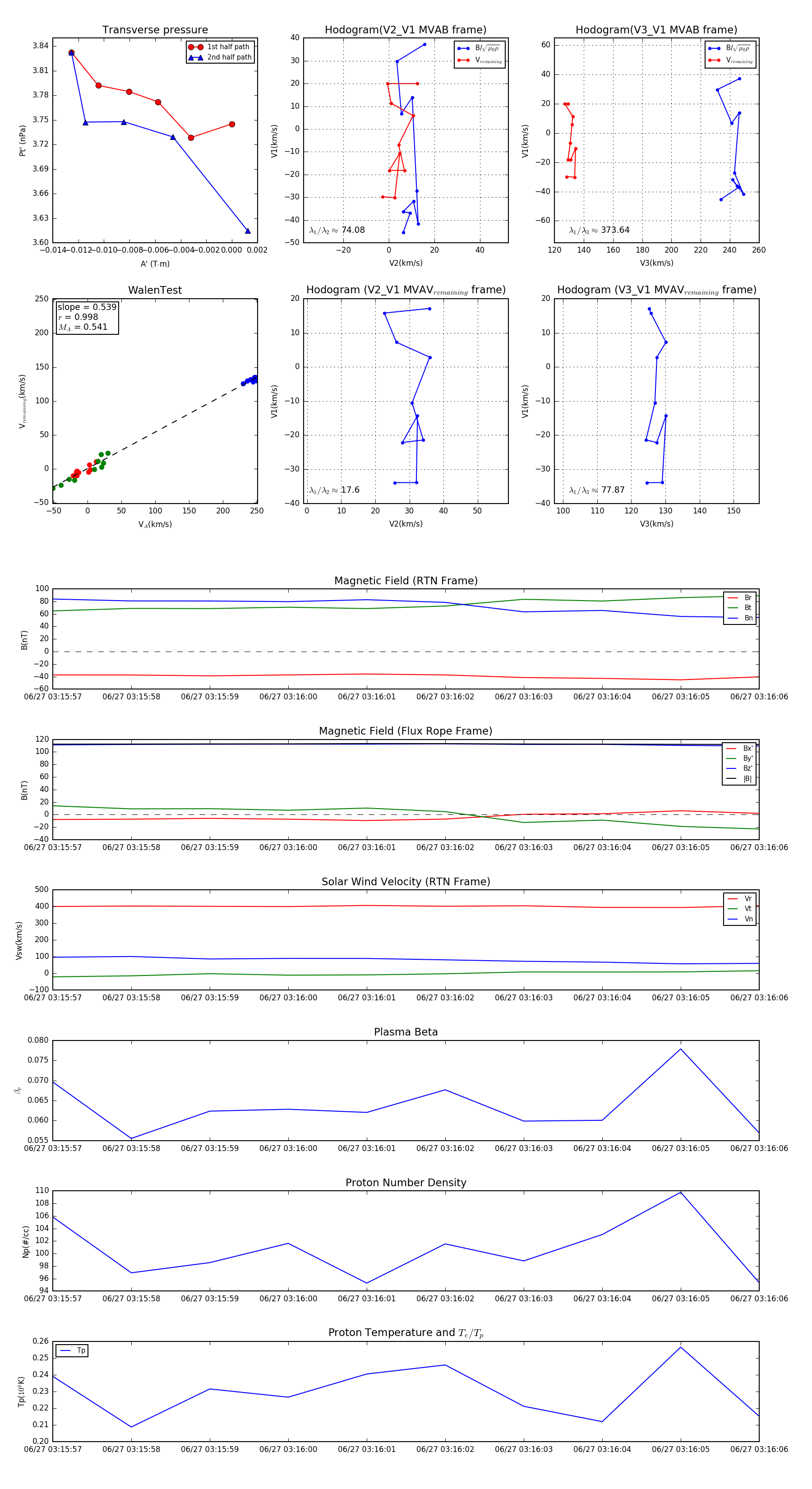
Flux Rope Event 2024-06-27 03:15:57 ~ 2024-06-27 03:16:06 (10 seconds)


plot