HOME   LIST
‹–   –›

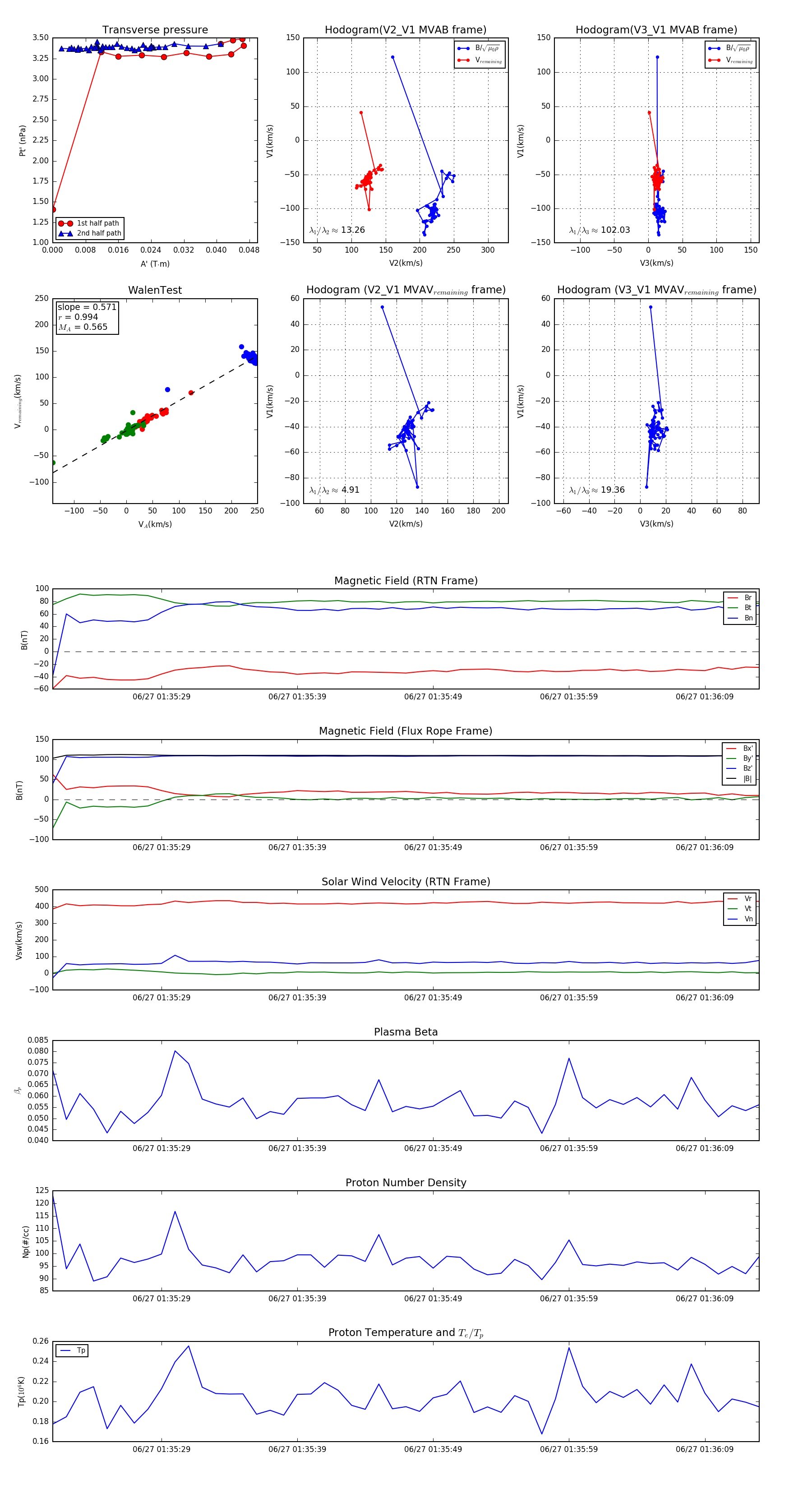
Flux Rope in 2024

Flux Rope Event 2024-06-27 01:35:21 ~ 2024-06-27 01:36:13 (53 seconds)


plot