HOME   LIST
‹–   –›

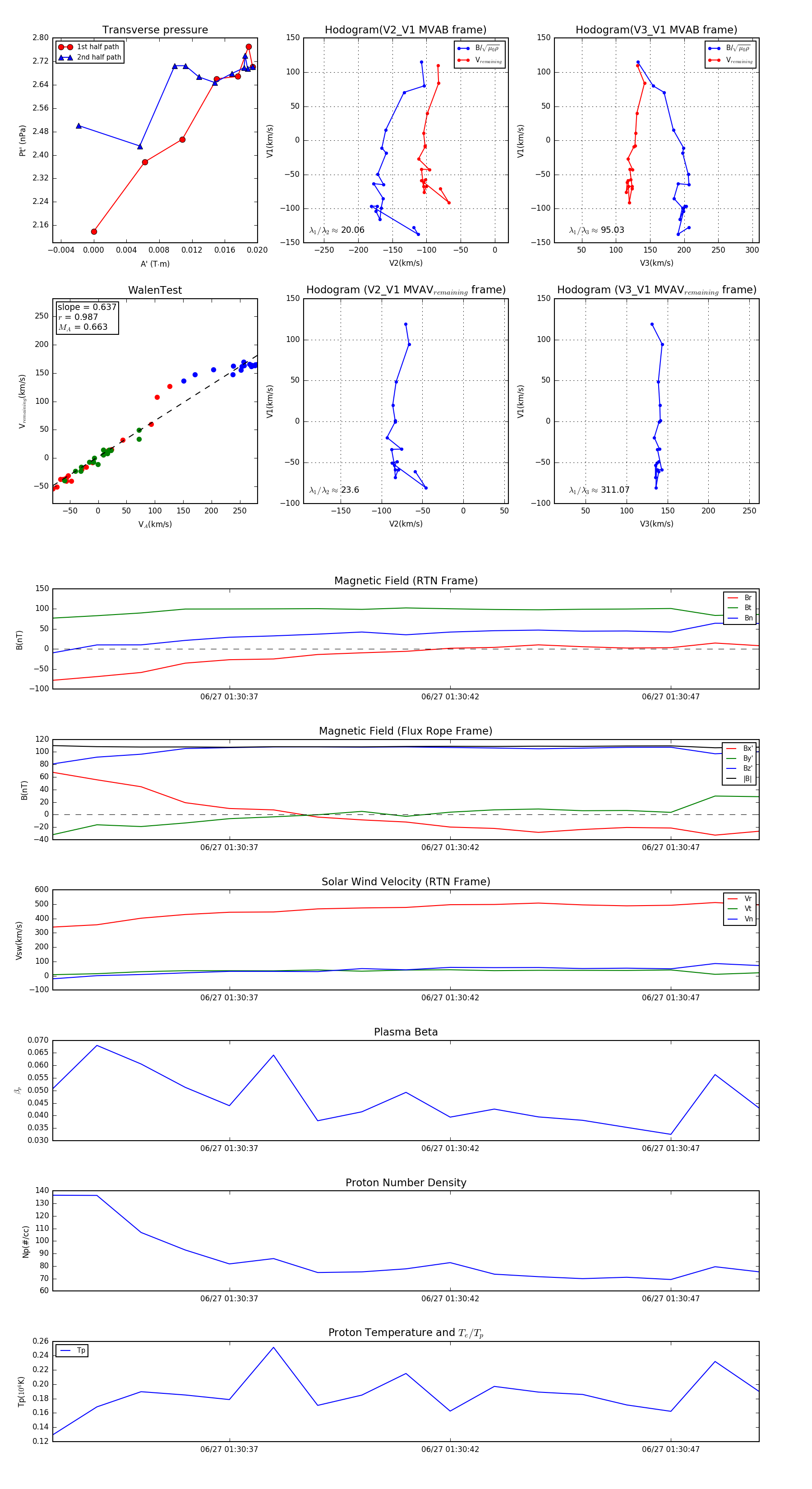
Flux Rope in 2024

Flux Rope Event 2024-06-27 01:30:33 ~ 2024-06-27 01:30:49 (17 seconds)


plot