HOME   LIST
‹–   –›

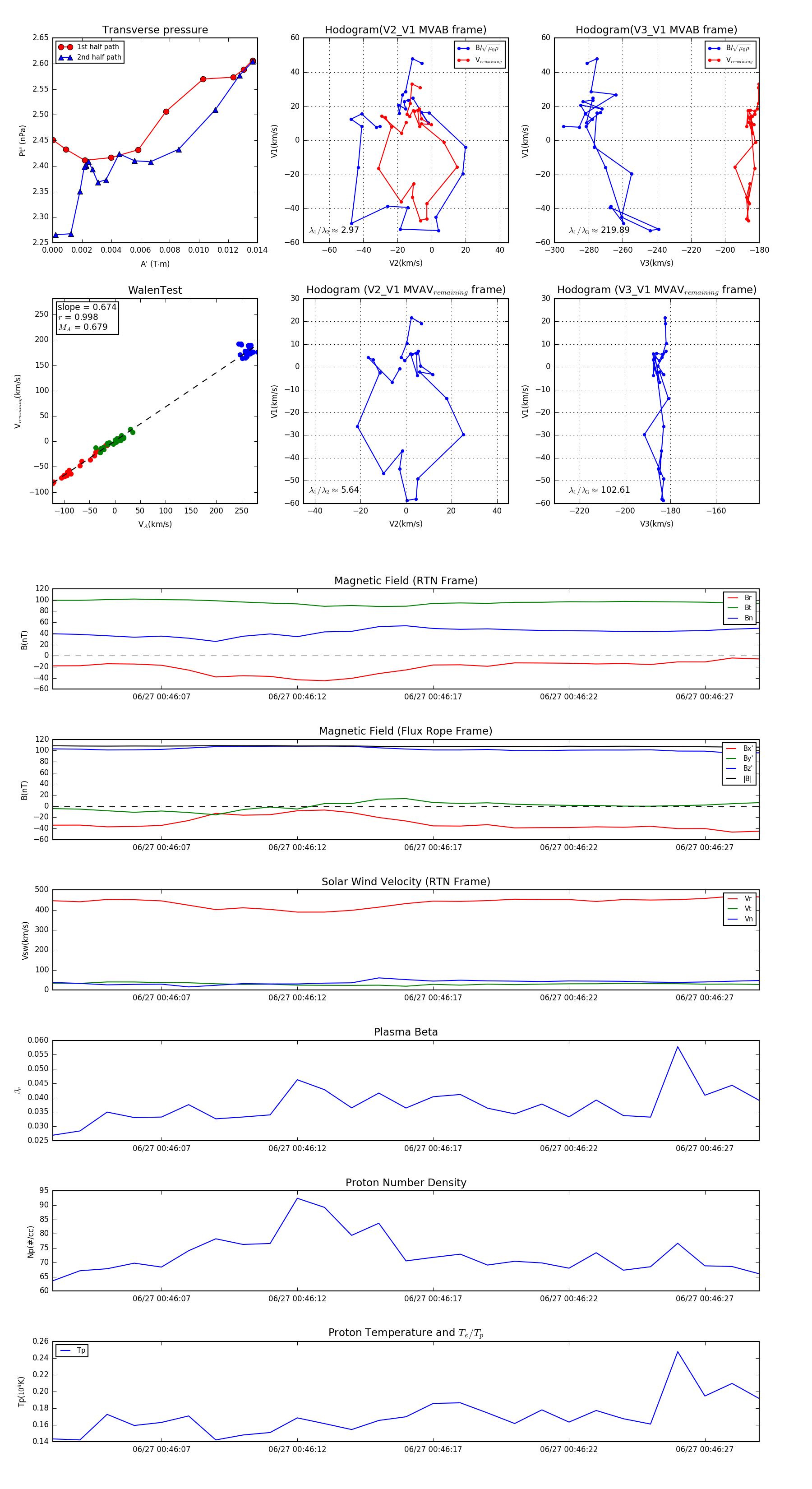
Flux Rope in 2024

Flux Rope Event 2024-06-27 00:46:03 ~ 2024-06-27 00:46:29 (27 seconds)


plot