HOME   LIST
‹–   –›

Flux Rope in 2024

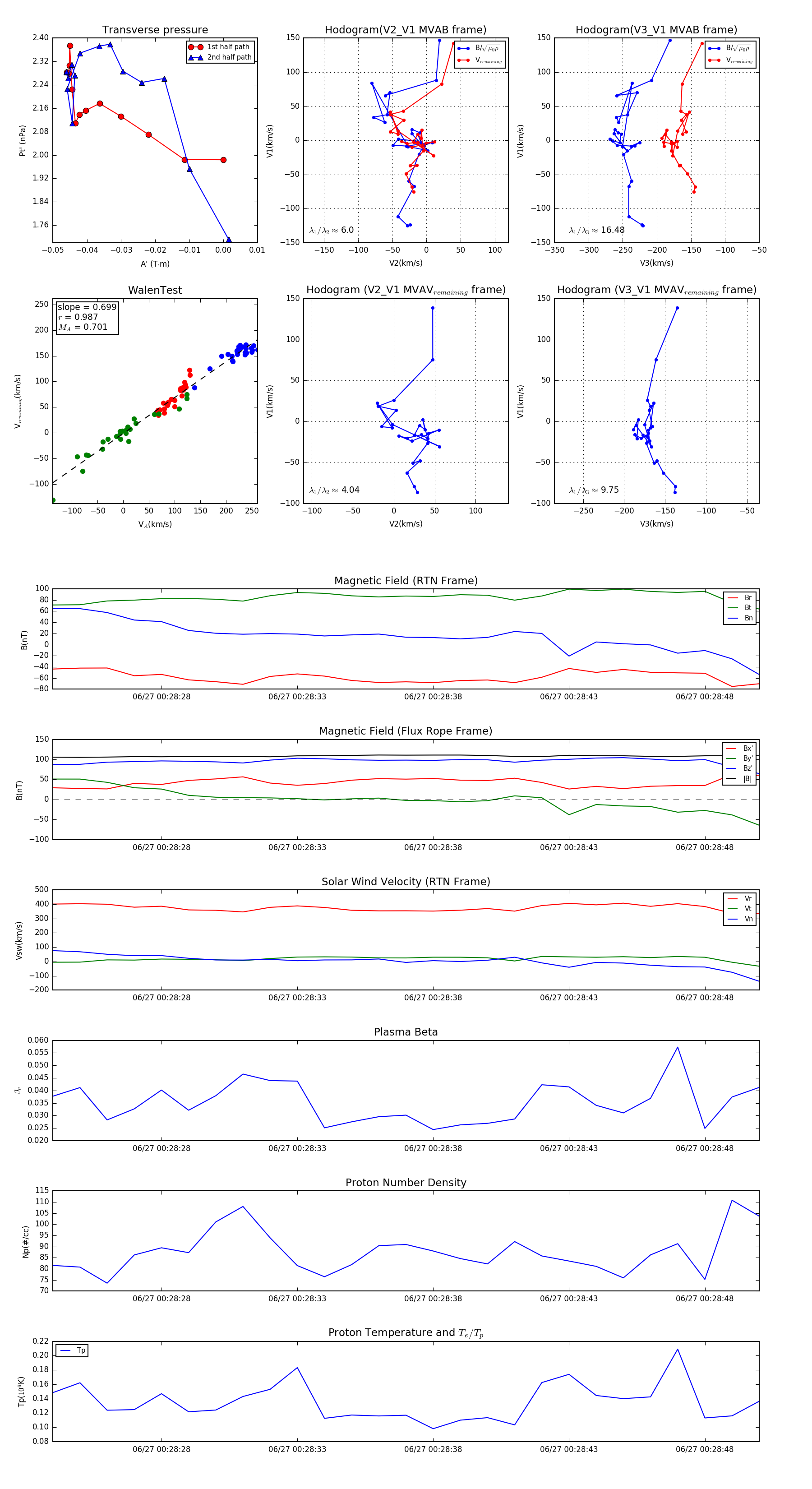
Flux Rope Event 2024-06-27 00:28:24 ~ 2024-06-27 00:28:50 (27 seconds)


plot