HOME   LIST
‹–   –›

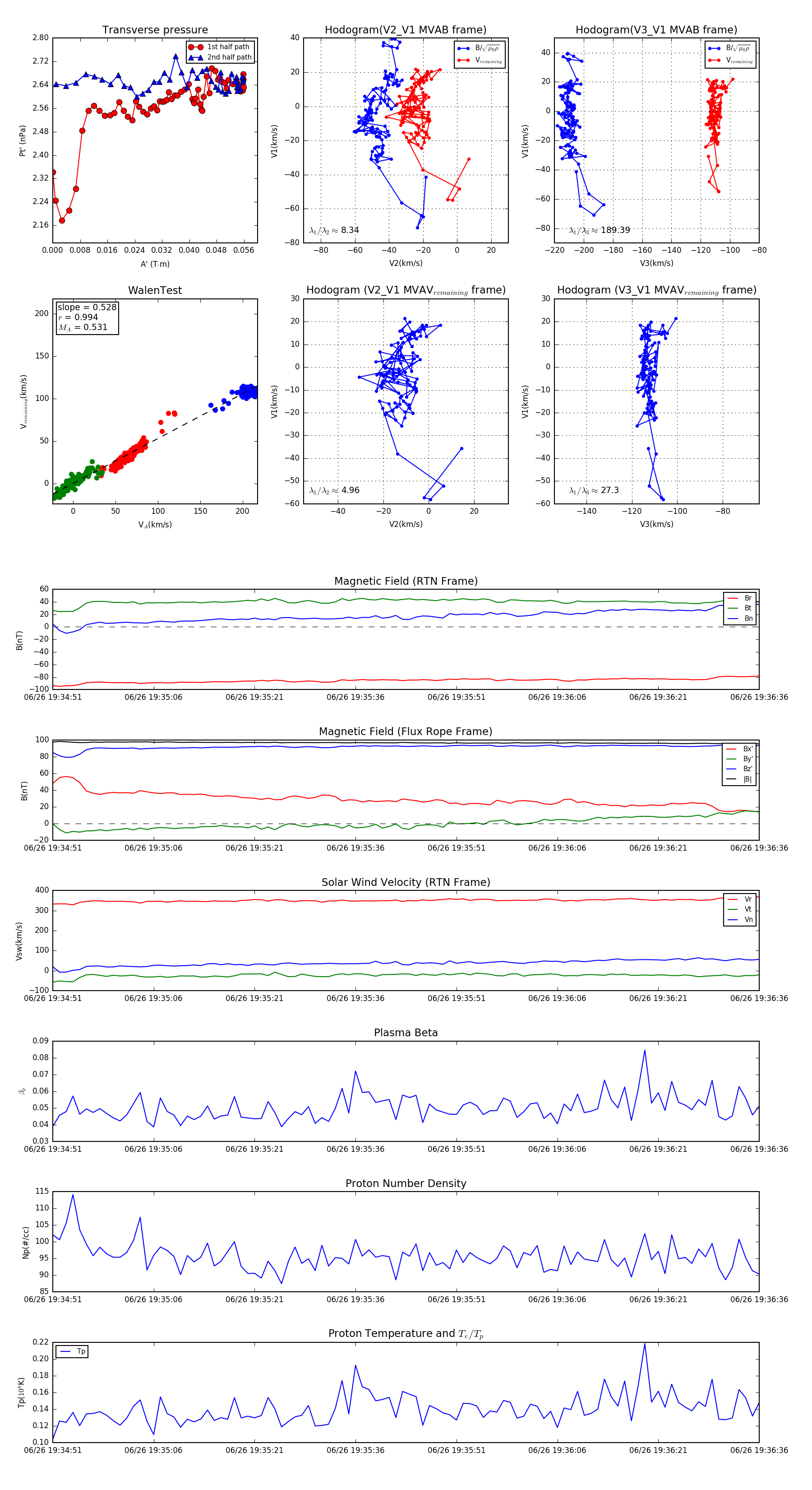
Flux Rope in 2024

Flux Rope Event 2024-06-26 19:34:51 ~ 2024-06-26 19:36:36 (106 seconds)


plot