HOME   LIST
‹–   –›

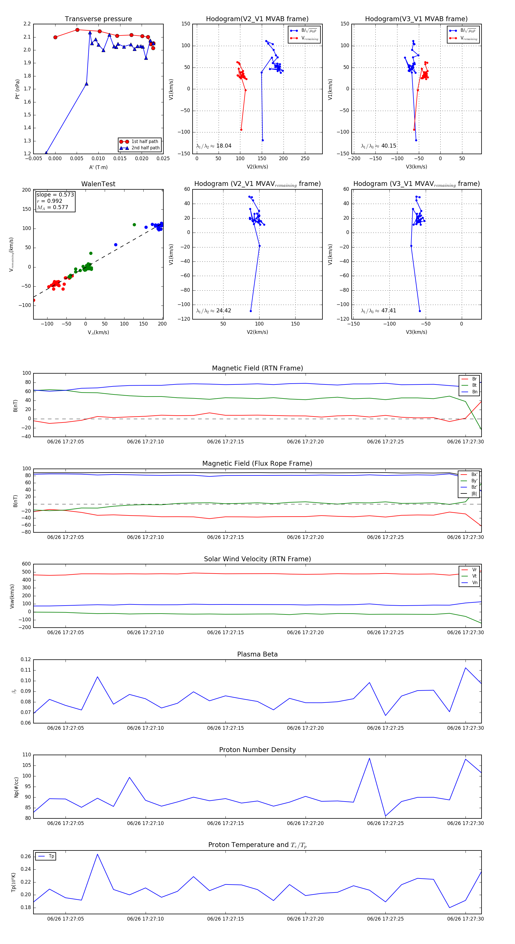
Flux Rope in 2024

Flux Rope Event 2024-06-26 17:27:03 ~ 2024-06-26 17:27:31 (29 seconds)


plot