HOME   LIST
‹–   –›

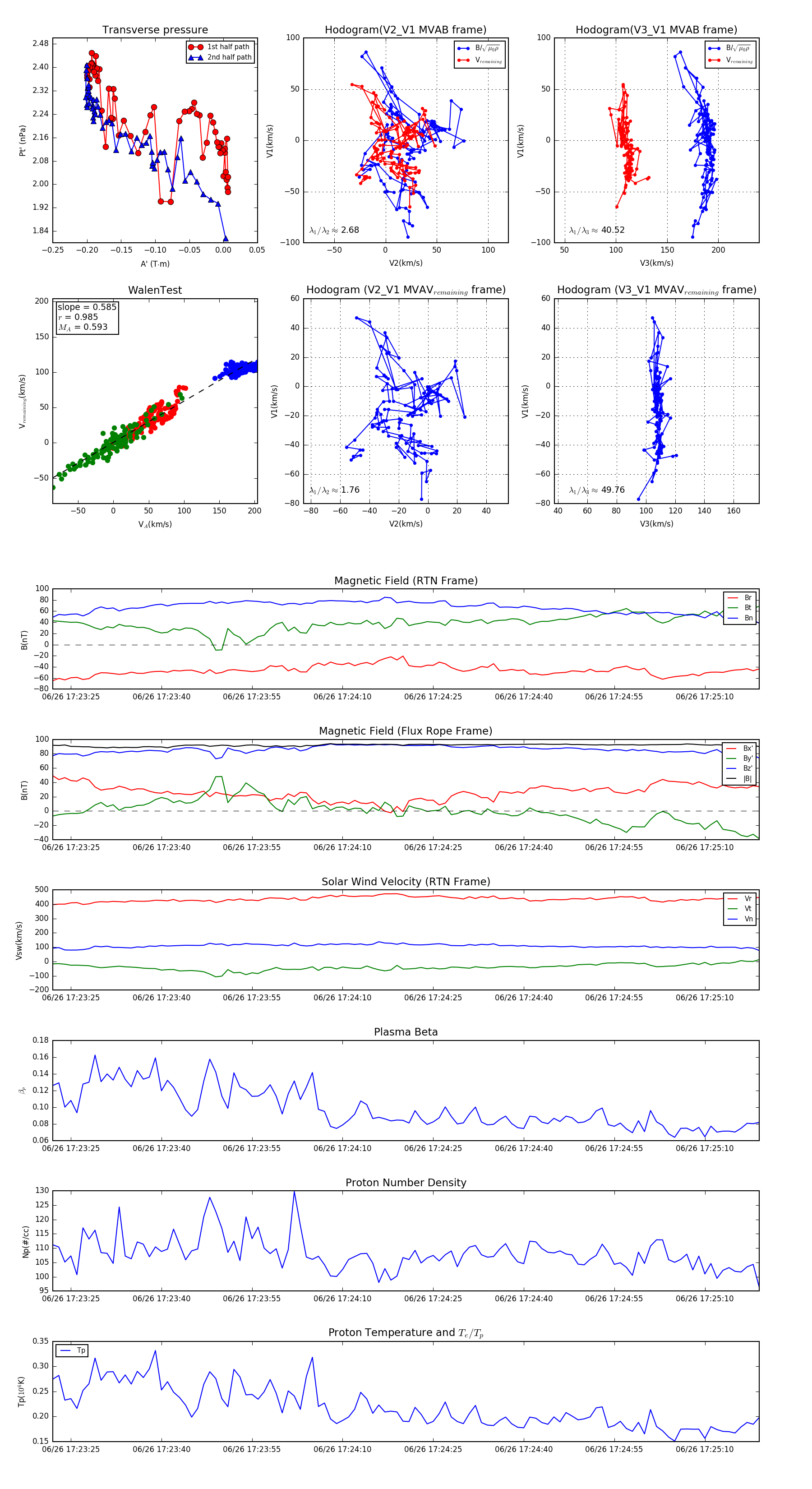
Flux Rope in 2024

Flux Rope Event 2024-06-26 17:23:22 ~ 2024-06-26 17:25:19 (118 seconds)


plot