HOME   LIST
‹–   –›

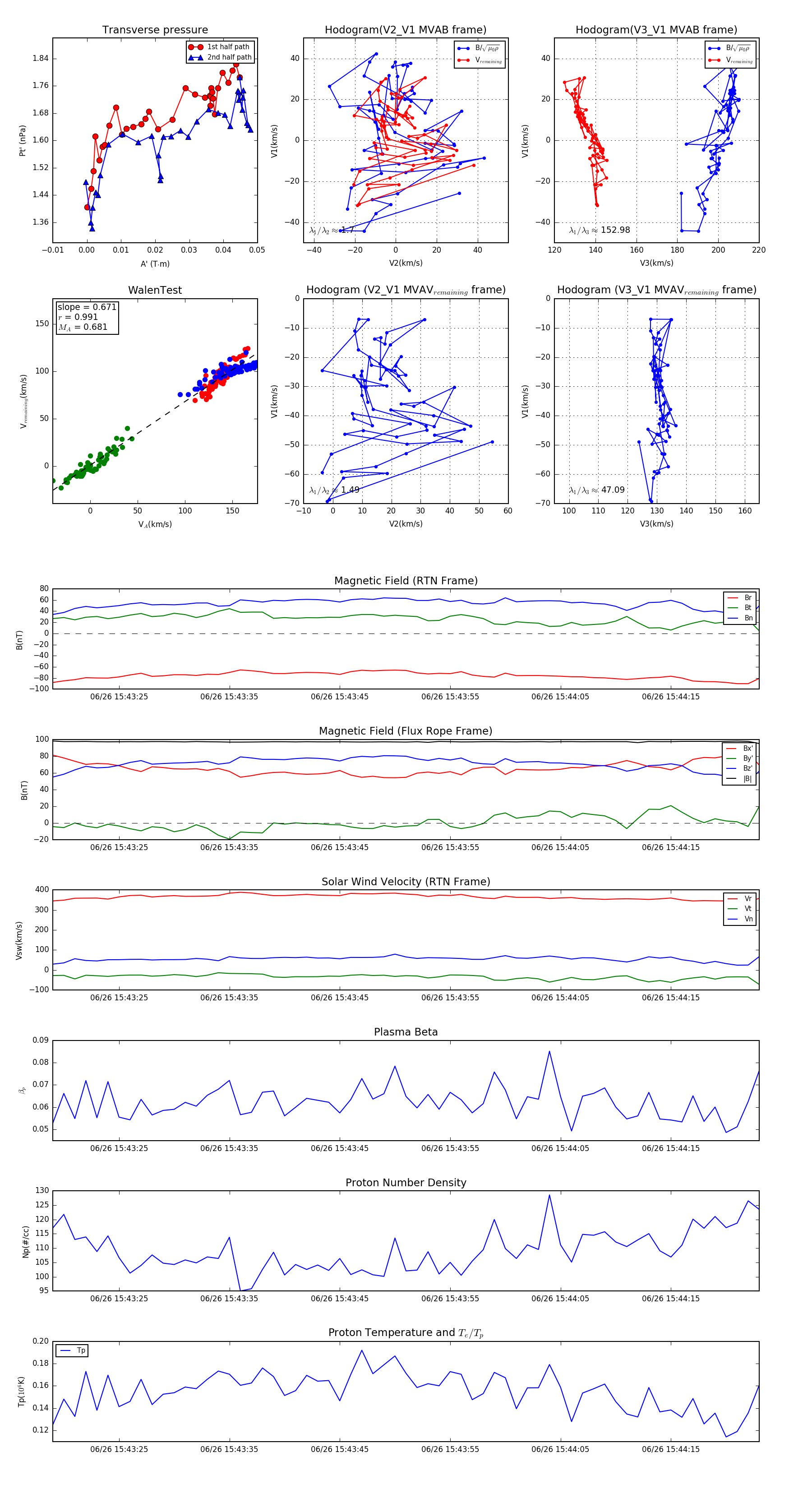
Flux Rope in 2024

Flux Rope Event 2024-06-26 15:43:19 ~ 2024-06-26 15:44:23 (65 seconds)


plot