HOME   LIST
‹–   –›

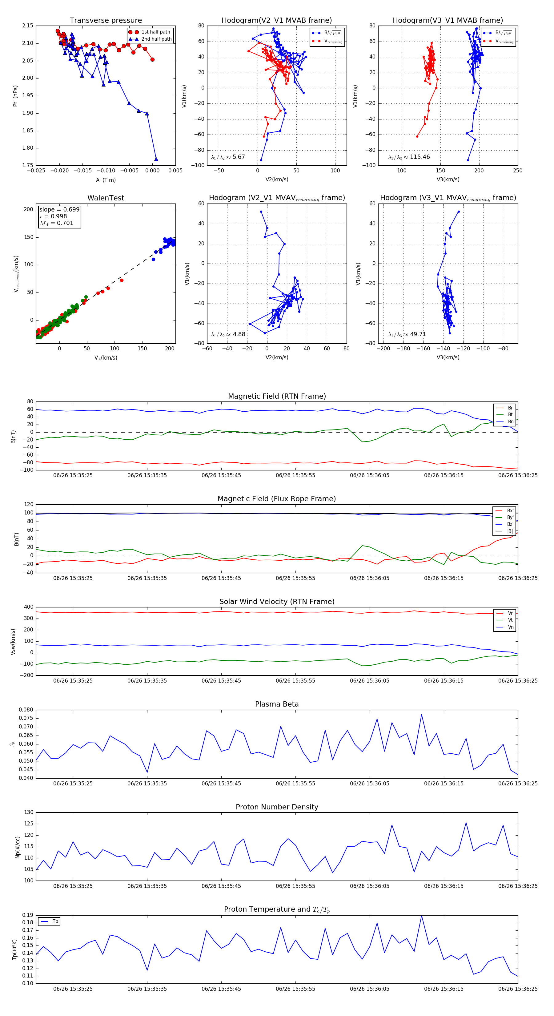
Flux Rope in 2024

Flux Rope Event 2024-06-26 15:35:20 ~ 2024-06-26 15:36:25 (66 seconds)


plot