HOME   LIST
‹–   –›

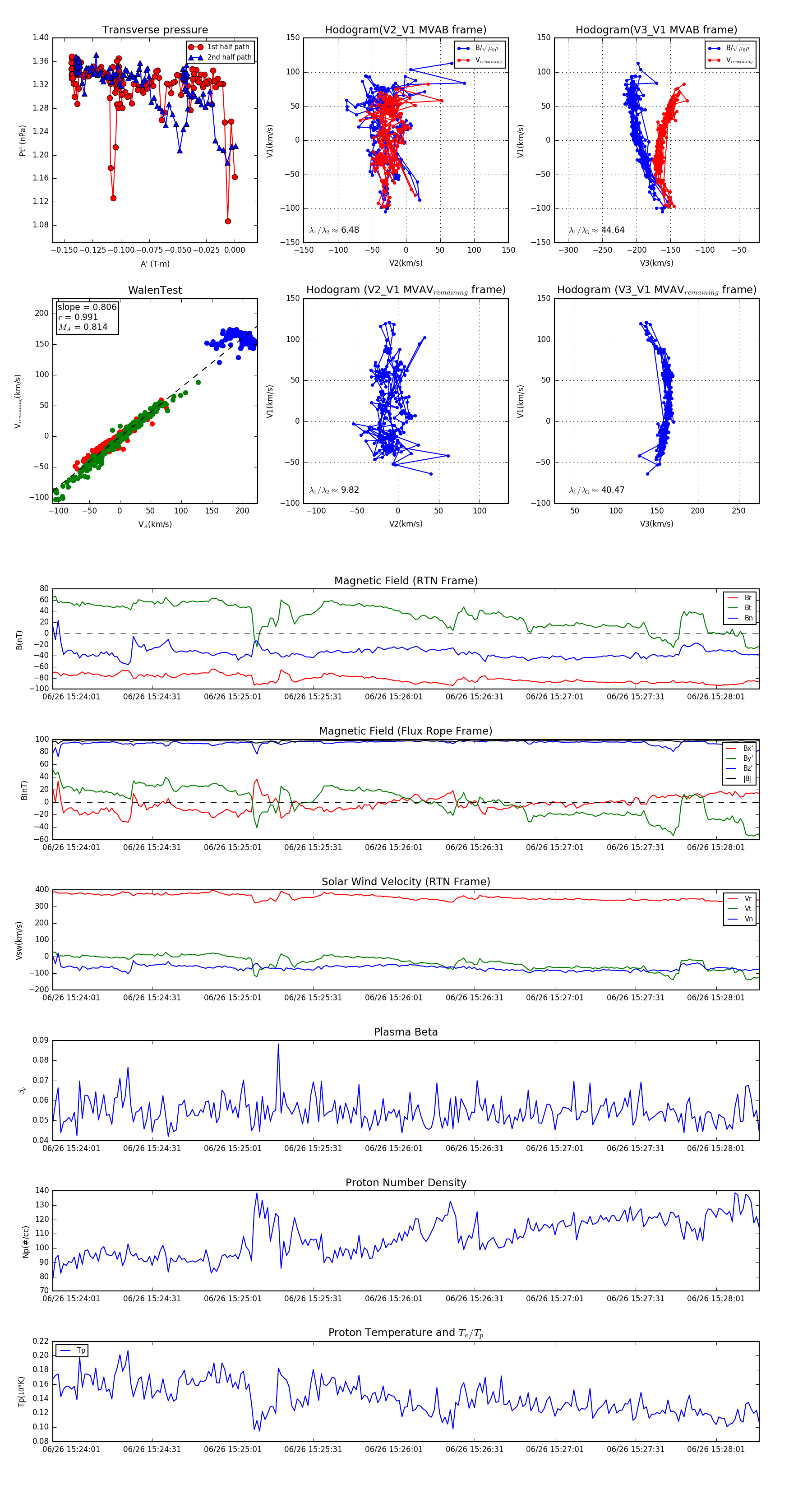
Flux Rope in 2024

Flux Rope Event 2024-06-26 15:23:54 ~ 2024-06-26 15:28:17 (264 seconds)


plot