HOME   LIST
‹–   –›

Flux Rope in 2024

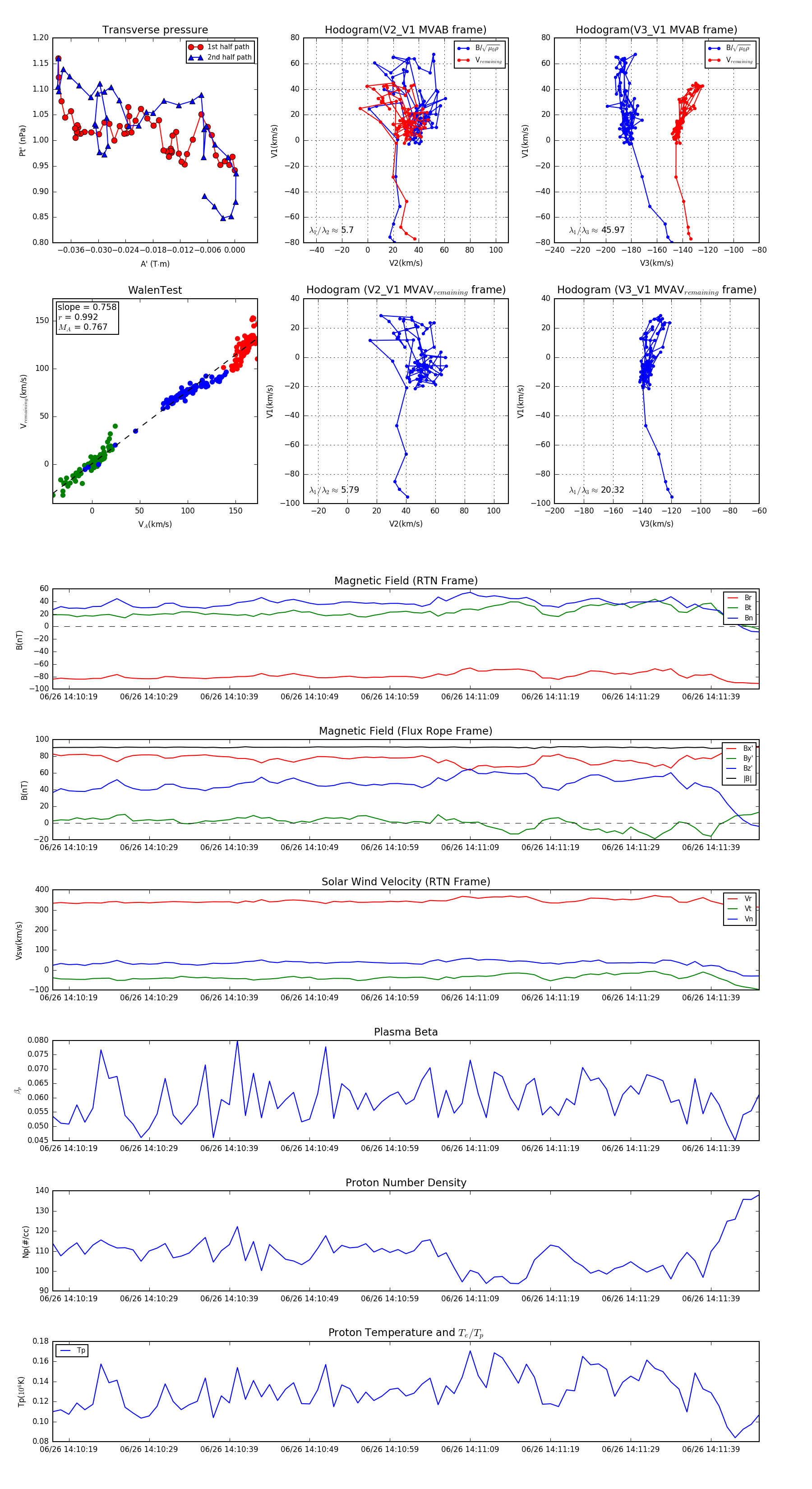
Flux Rope Event 2024-06-26 14:10:17 ~ 2024-06-26 14:11:45 (89 seconds)


plot