HOME   LIST
‹–   –›

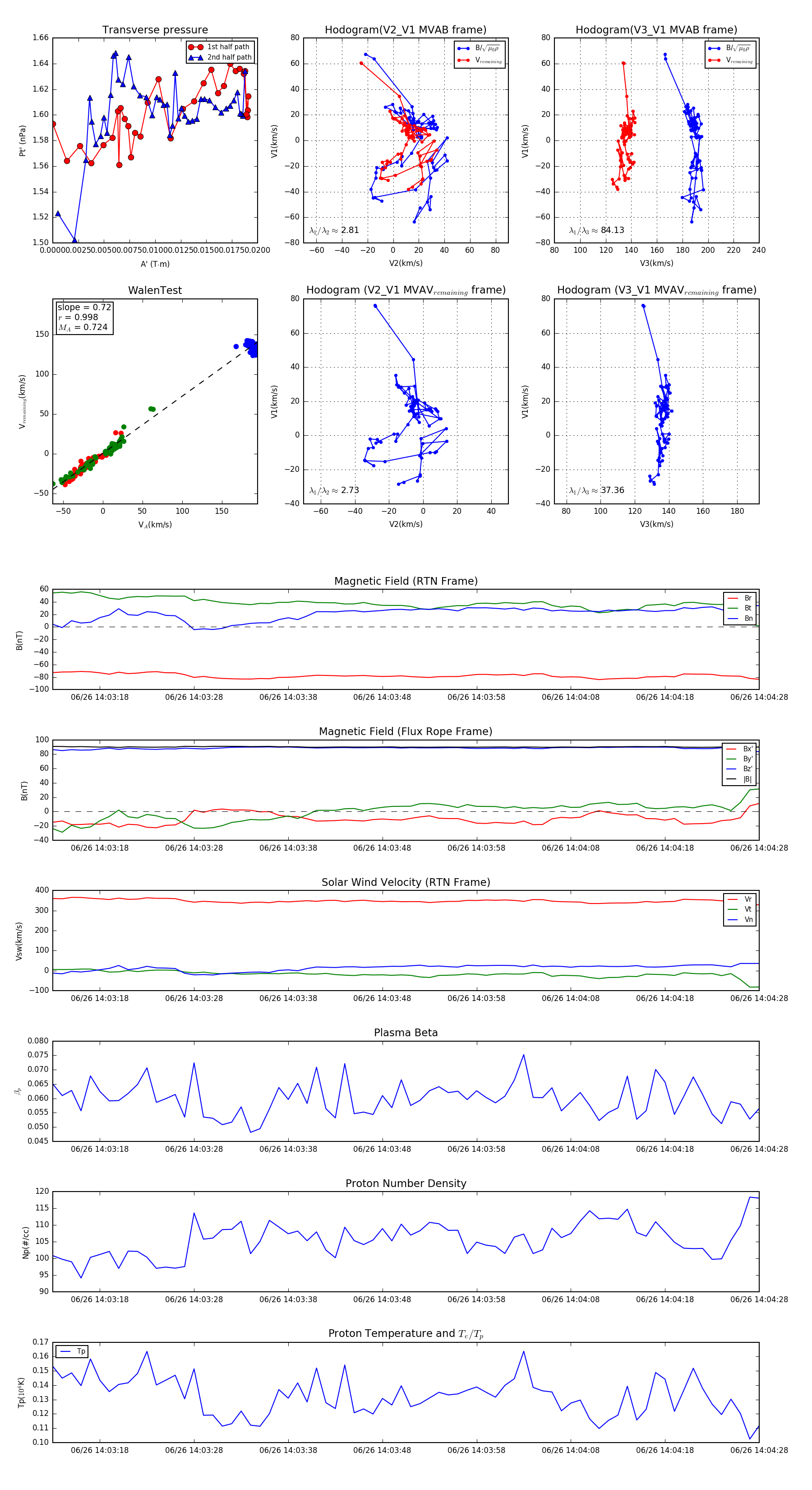
Flux Rope in 2024

Flux Rope Event 2024-06-26 14:03:13 ~ 2024-06-26 14:04:28 (76 seconds)


plot