HOME   LIST
‹–   –›

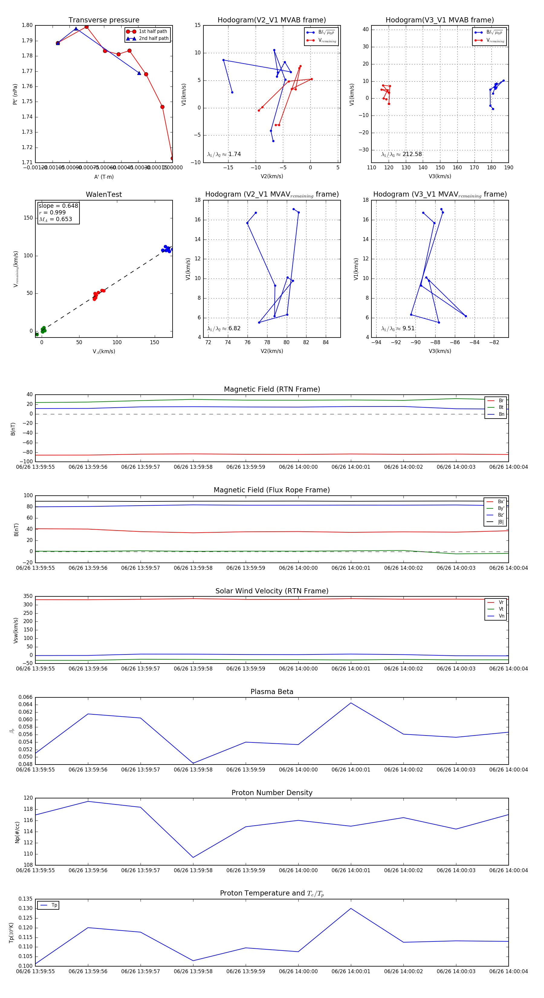
Flux Rope in 2024

Flux Rope Event 2024-06-26 13:59:55 ~ 2024-06-26 14:00:04 (10 seconds)


plot