HOME   LIST
‹–   –›

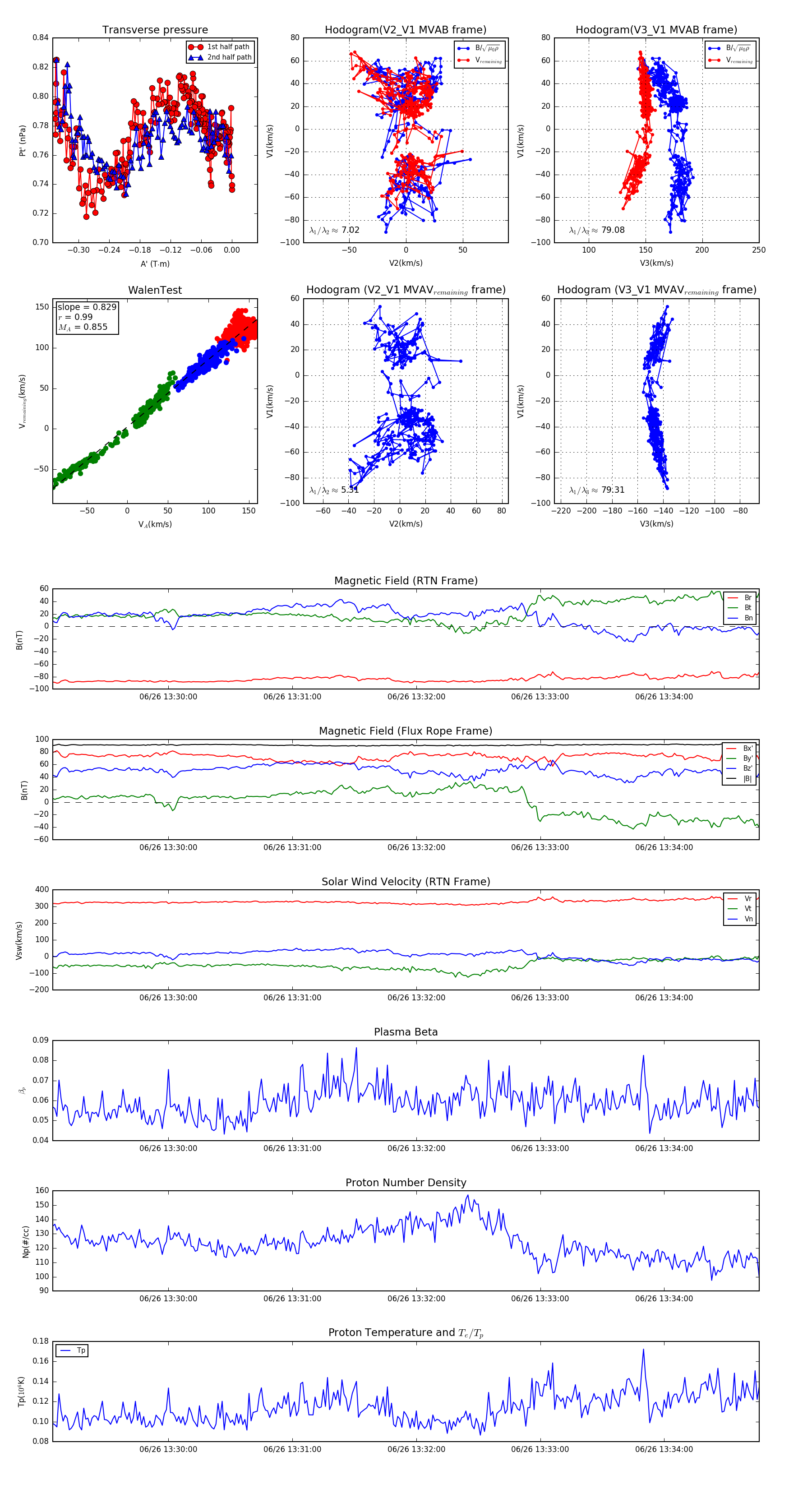
Flux Rope in 2024

Flux Rope Event 2024-06-26 13:29:04 ~ 2024-06-26 13:34:46 (343 seconds)


plot