HOME   LIST
‹–   –›

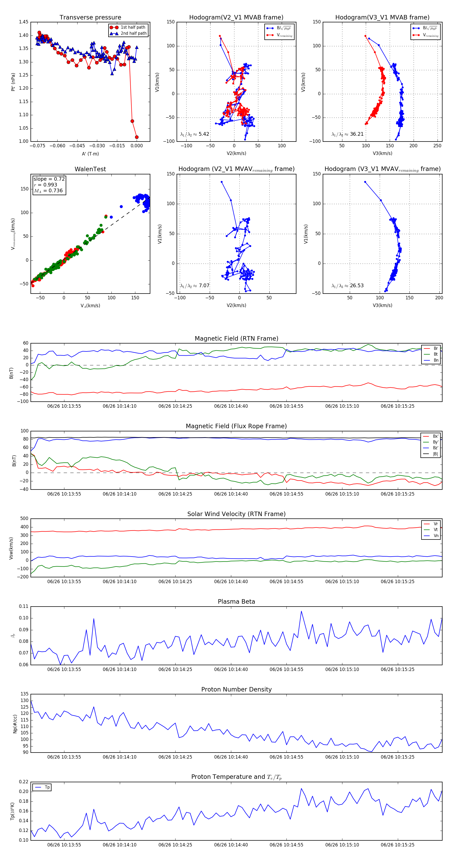
Flux Rope in 2024

Flux Rope Event 2024-06-26 10:13:46 ~ 2024-06-26 10:15:37 (112 seconds)


plot