HOME   LIST
‹–   –›

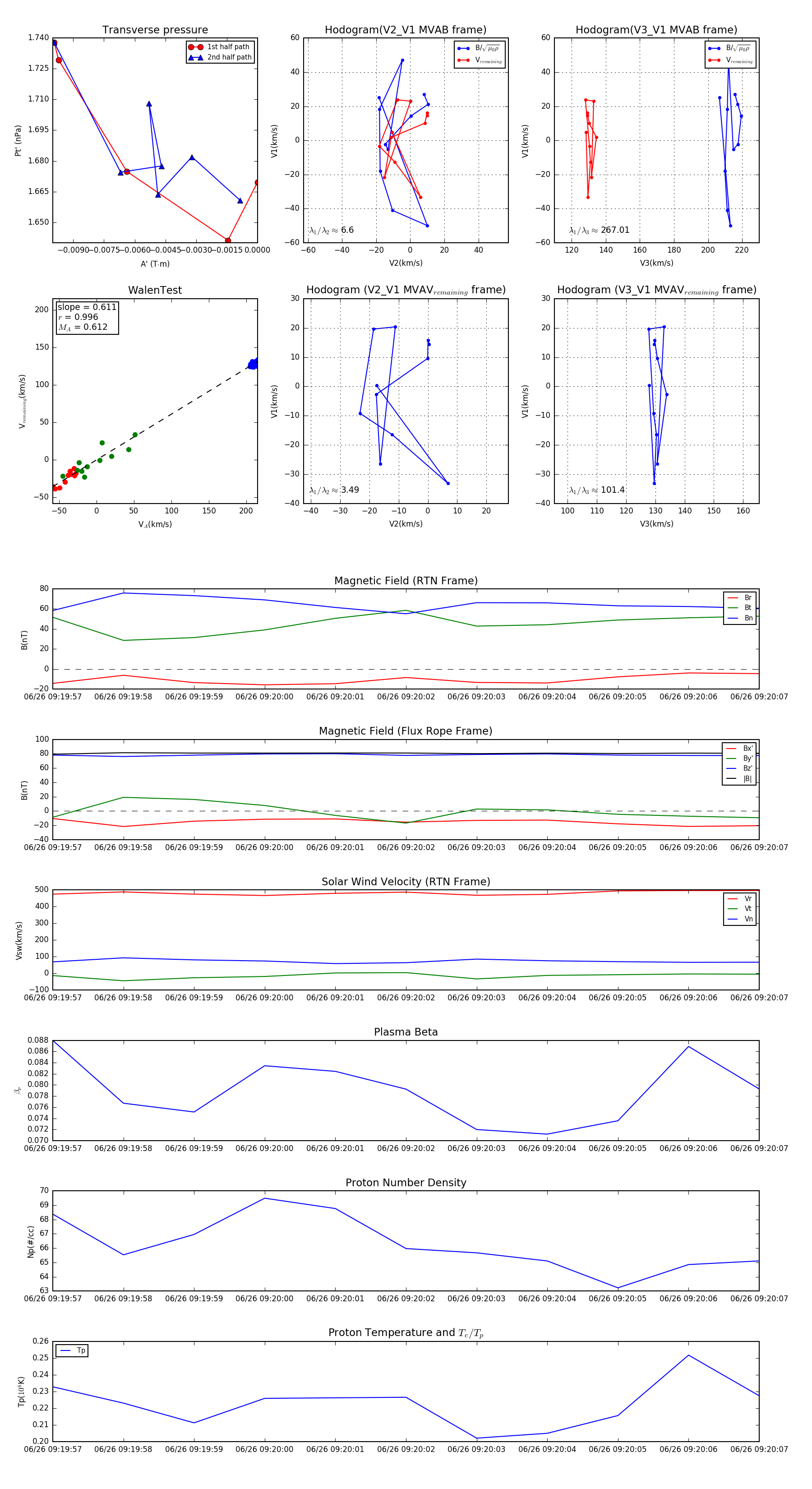
Flux Rope in 2024

Flux Rope Event 2024-06-26 09:19:57 ~ 2024-06-26 09:20:07 (11 seconds)


plot