HOME   LIST
‹–   –›

Flux Rope in 2024

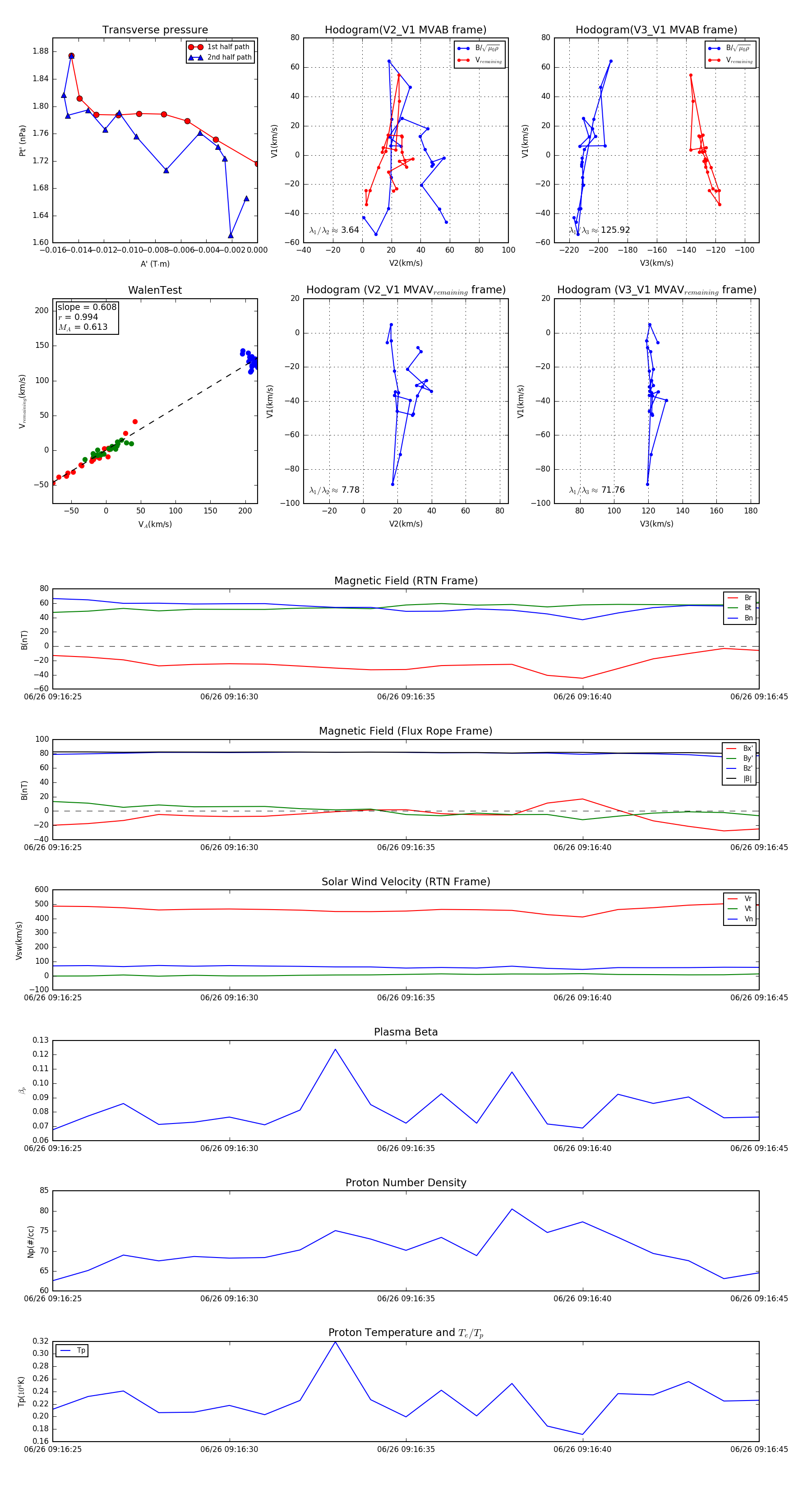
Flux Rope Event 2024-06-26 09:16:25 ~ 2024-06-26 09:16:45 (21 seconds)


plot