HOME   LIST
‹–   –›

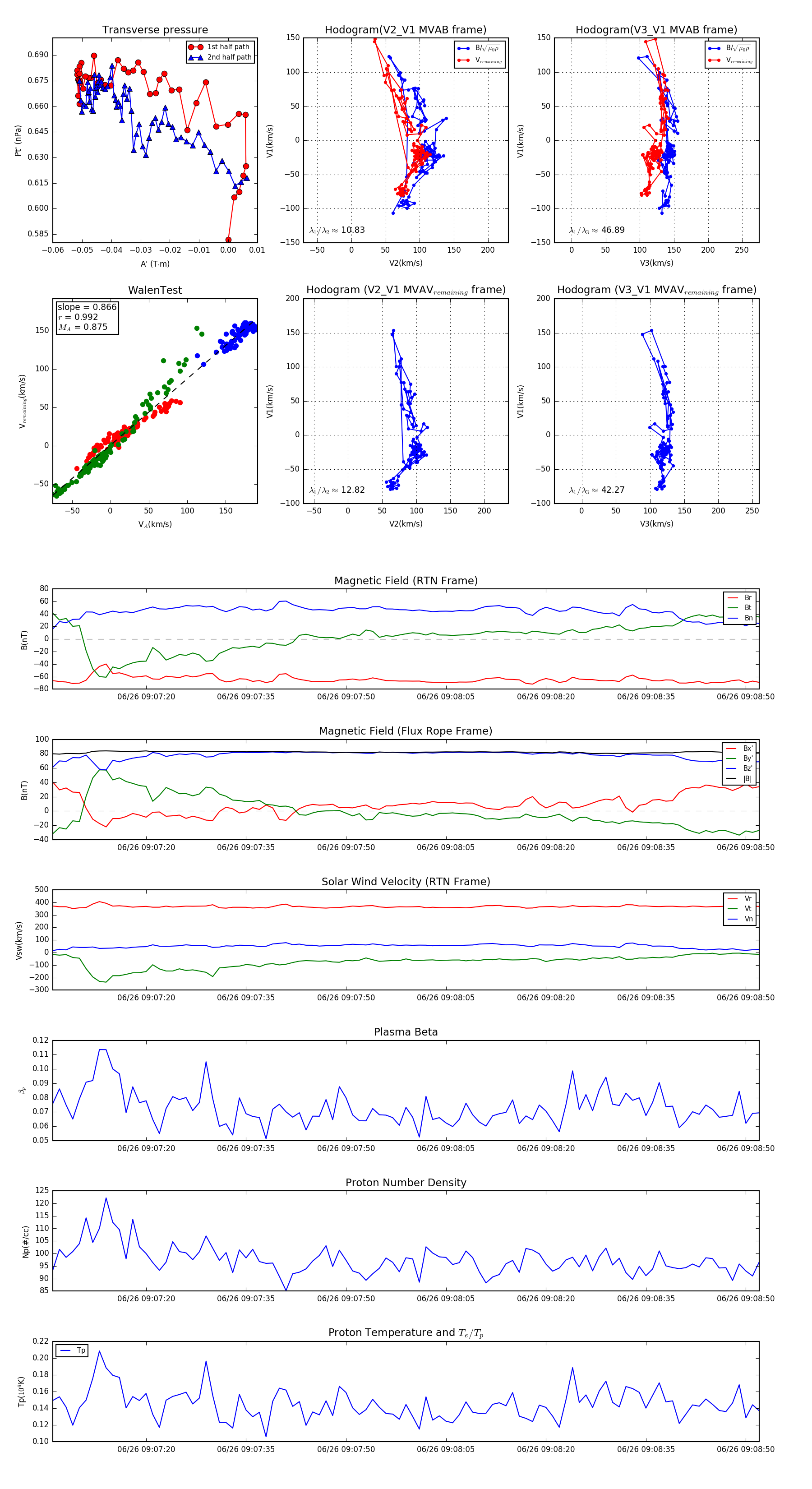
Flux Rope in 2024

Flux Rope Event 2024-06-26 09:07:06 ~ 2024-06-26 09:08:52 (107 seconds)


plot