HOME   LIST
‹–   –›

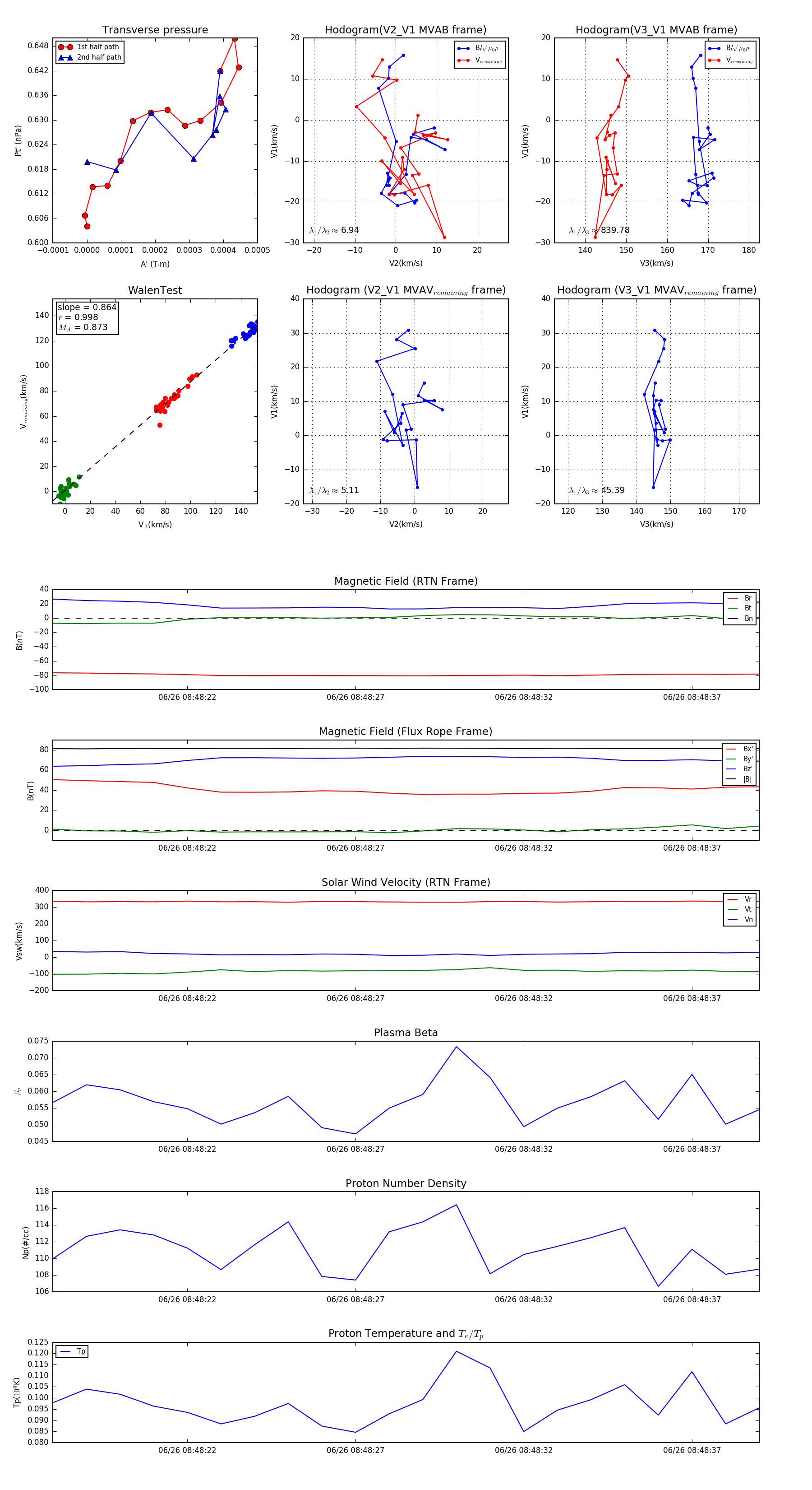
Flux Rope in 2024

Flux Rope Event 2024-06-26 08:48:18 ~ 2024-06-26 08:48:39 (22 seconds)


plot