HOME   LIST
‹–   –›

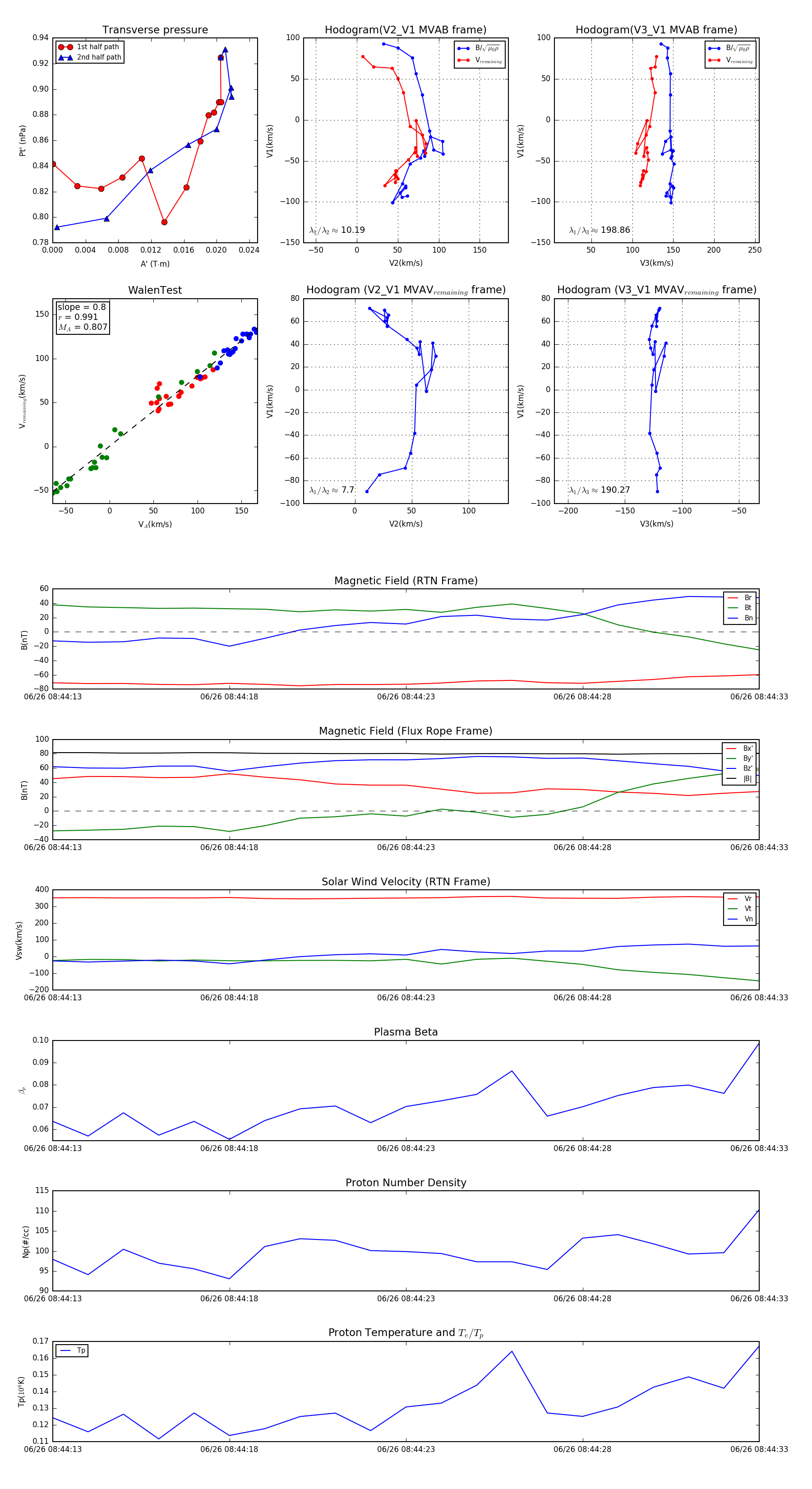
Flux Rope in 2024

Flux Rope Event 2024-06-26 08:44:13 ~ 2024-06-26 08:44:33 (21 seconds)


plot