HOME   LIST
‹–   –›

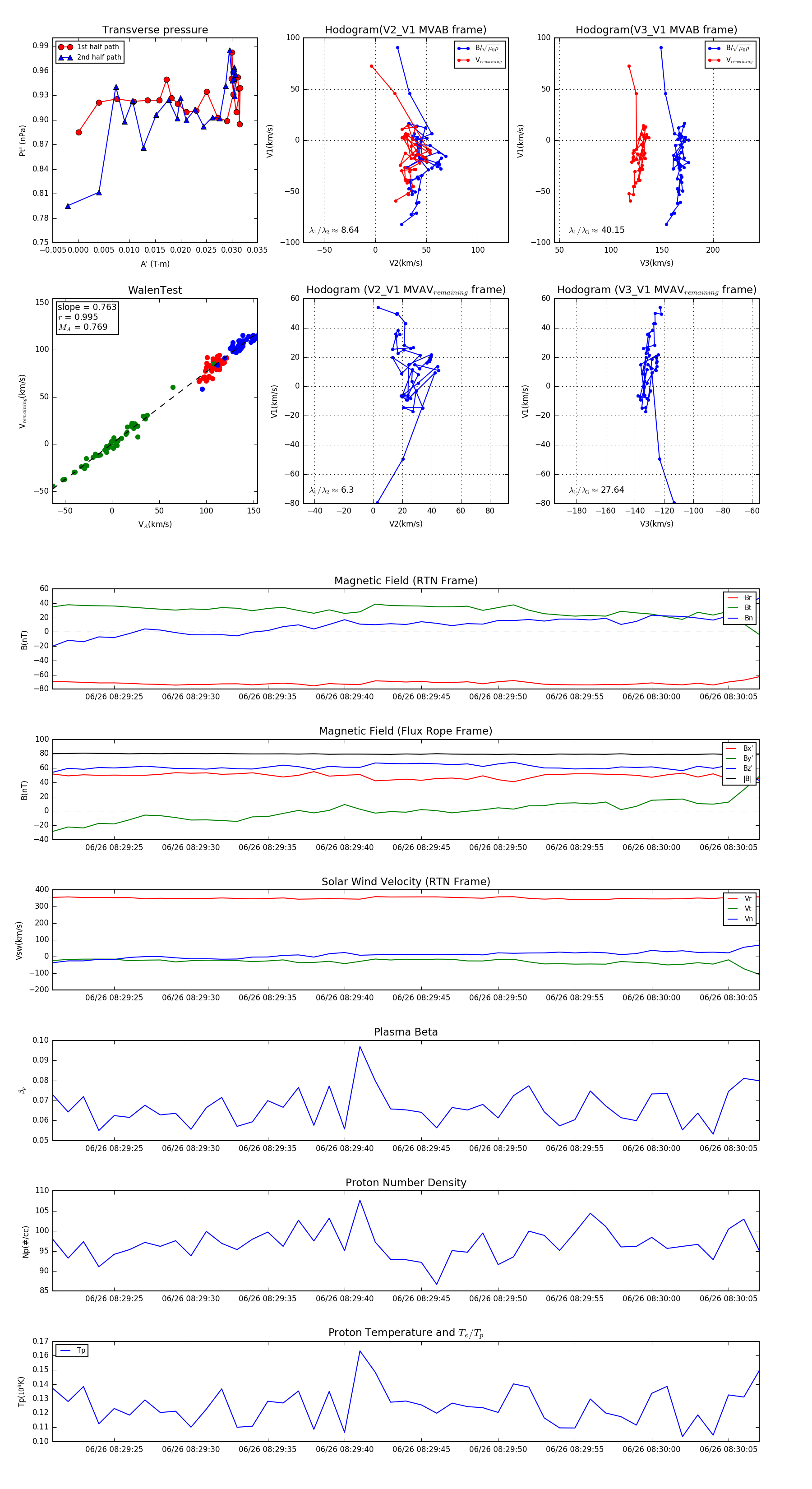
Flux Rope in 2024

Flux Rope Event 2024-06-26 08:29:21 ~ 2024-06-26 08:30:07 (47 seconds)


plot