HOME   LIST
‹–   –›

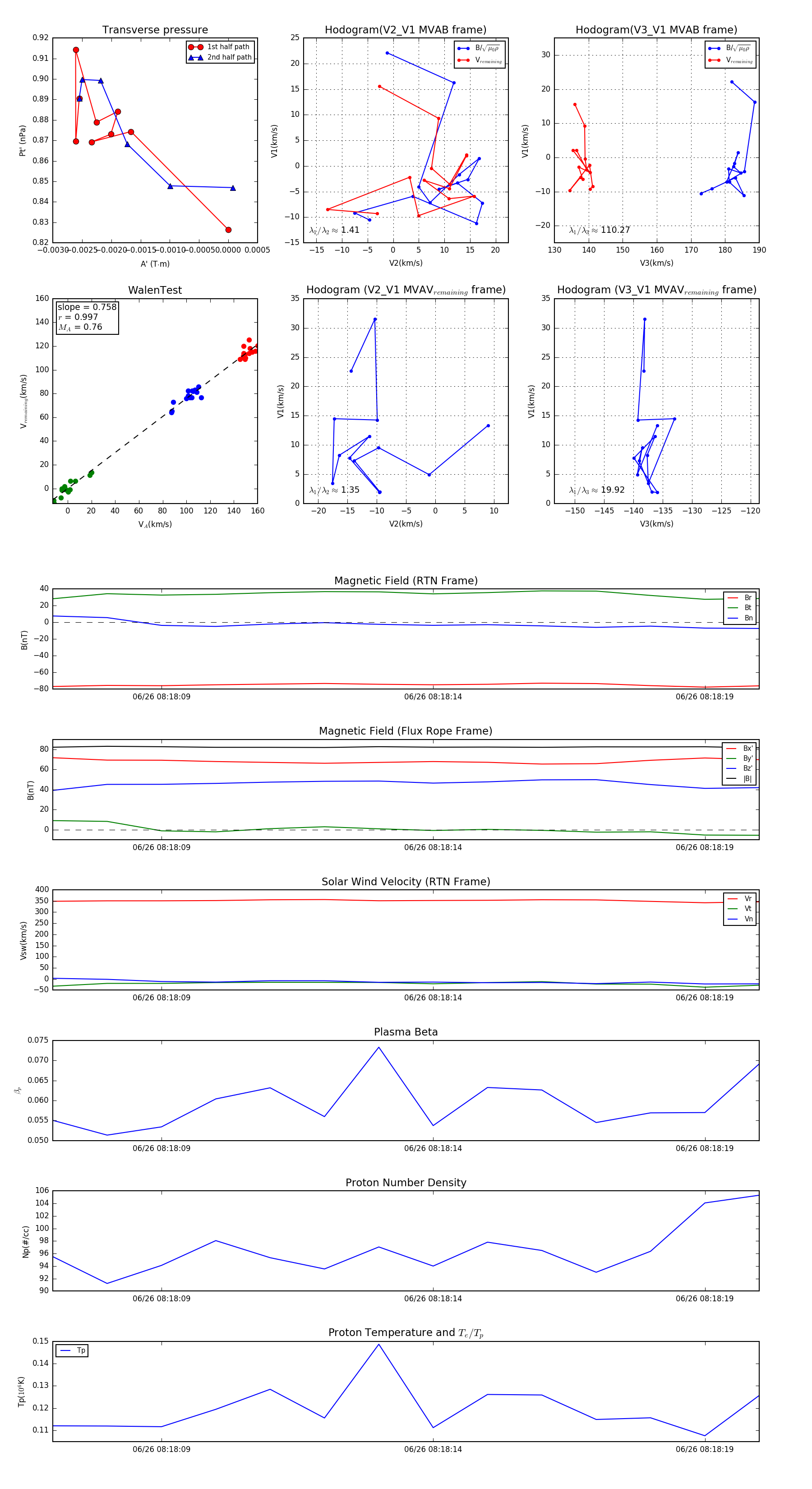
Flux Rope in 2024

Flux Rope Event 2024-06-26 08:18:07 ~ 2024-06-26 08:18:20 (14 seconds)


plot