HOME   LIST
‹–   –›

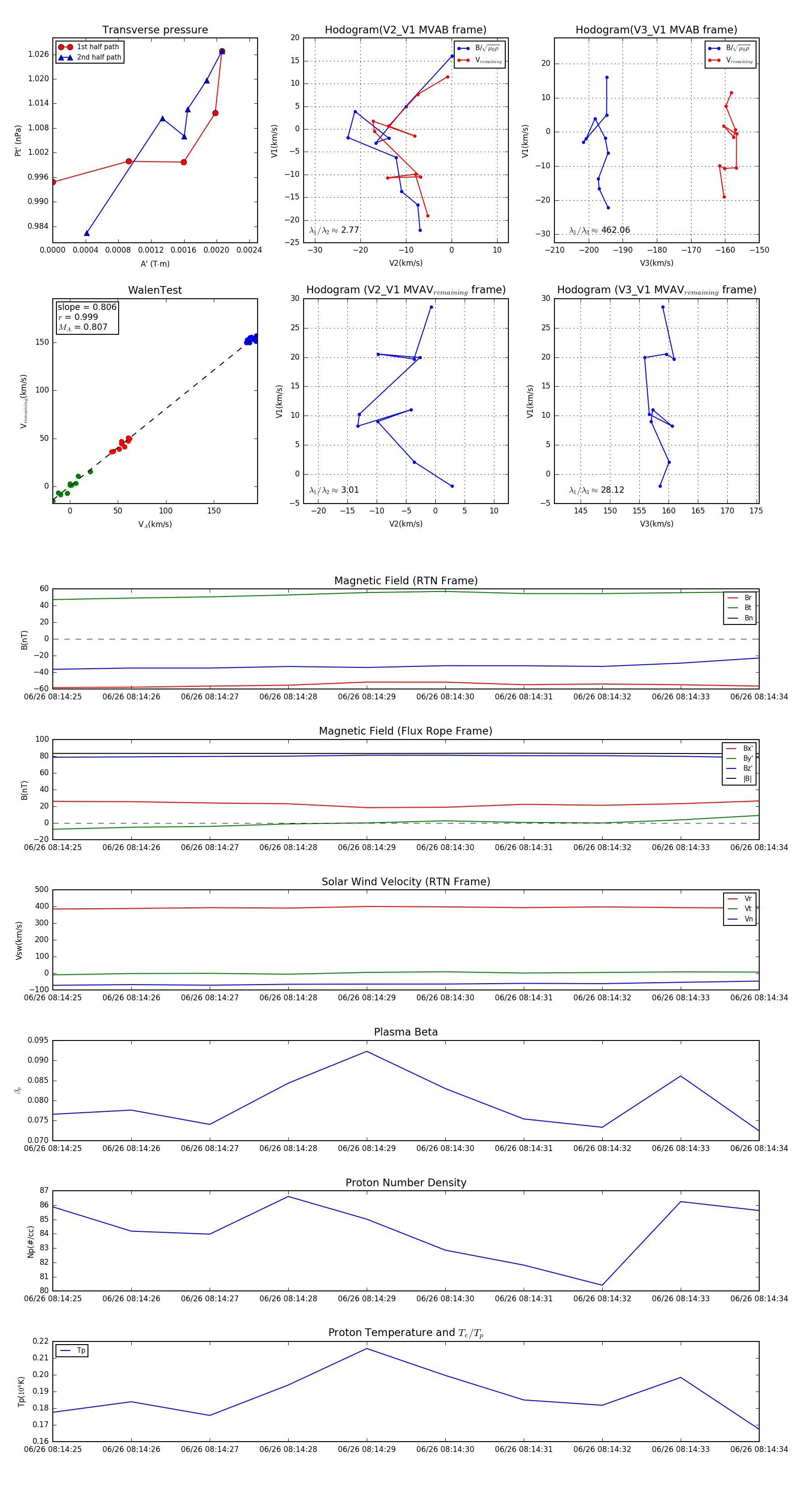
Flux Rope in 2024

Flux Rope Event 2024-06-26 08:14:25 ~ 2024-06-26 08:14:34 (10 seconds)


plot