HOME   LIST
‹–   –›

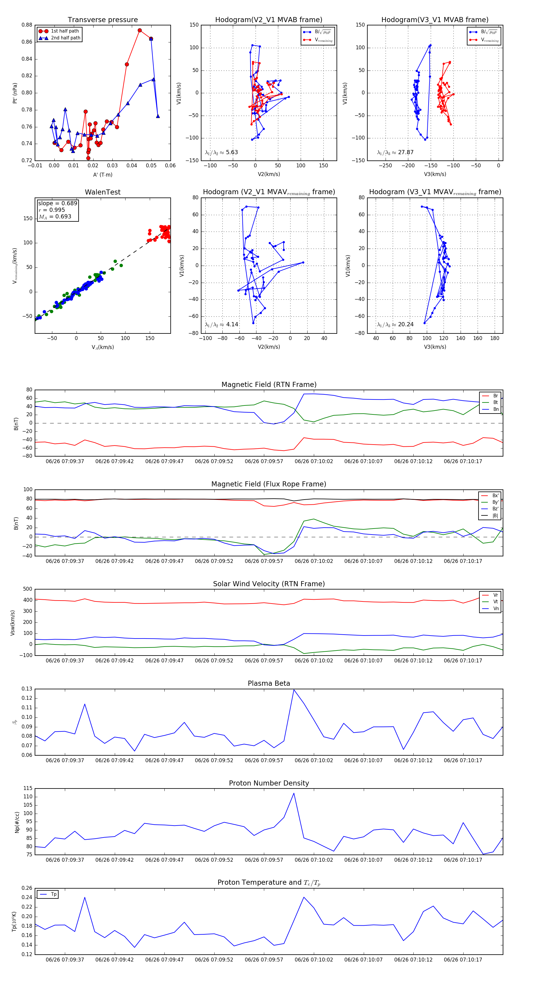
Flux Rope in 2024

Flux Rope Event 2024-06-26 07:09:34 ~ 2024-06-26 07:10:21 (48 seconds)


plot