HOME   LIST
‹–   –›

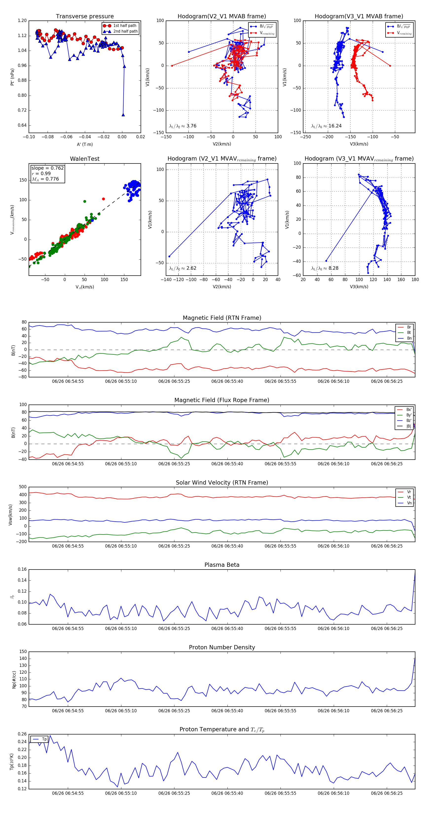
Flux Rope in 2024

Flux Rope Event 2024-06-26 06:54:44 ~ 2024-06-26 06:56:33 (110 seconds)


plot