HOME   LIST
‹–   –›

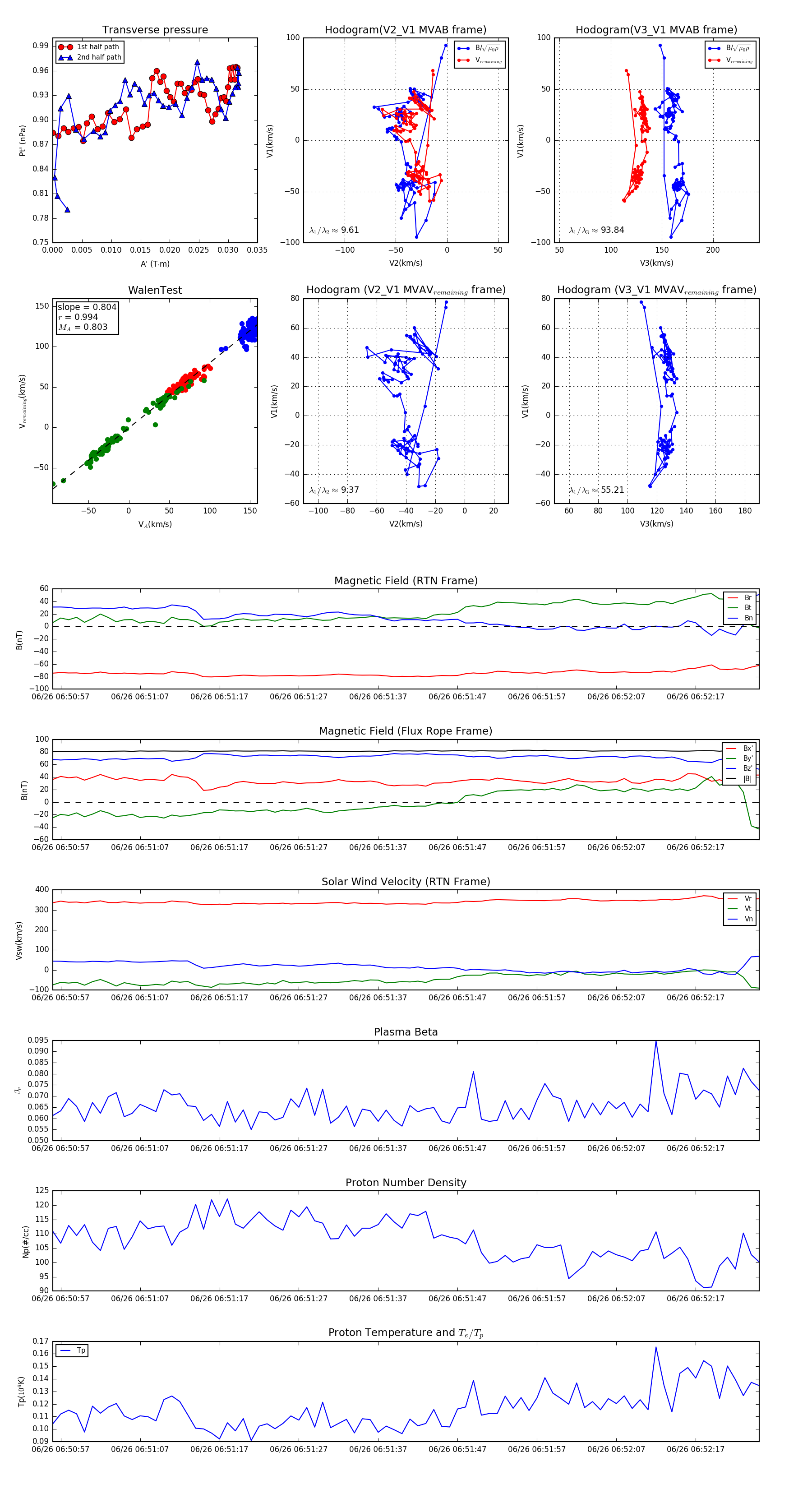
Flux Rope in 2024

Flux Rope Event 2024-06-26 06:50:56 ~ 2024-06-26 06:52:25 (90 seconds)


plot