HOME   LIST
‹–   –›

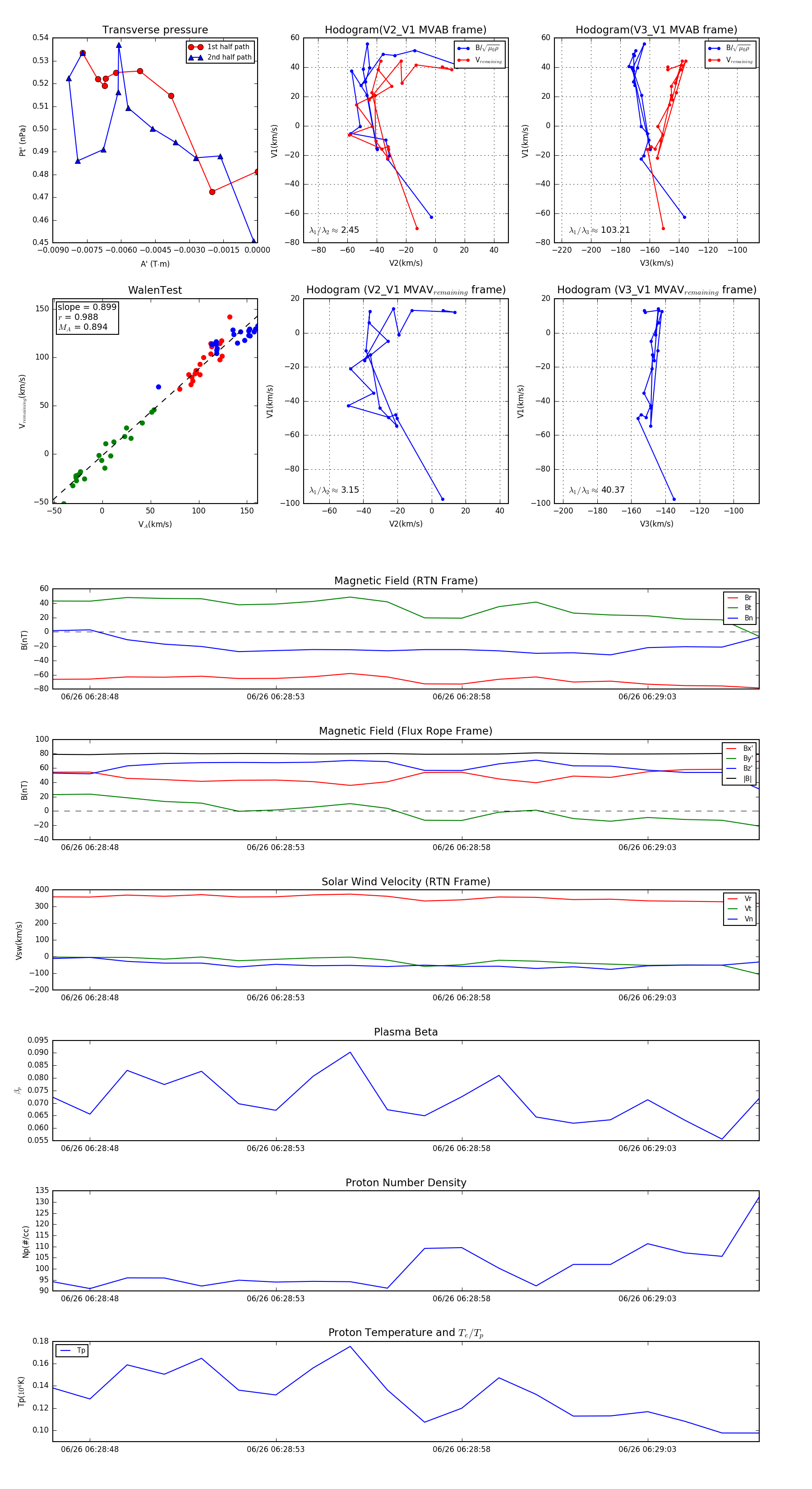
Flux Rope in 2024

Flux Rope Event 2024-06-26 06:28:47 ~ 2024-06-26 06:29:06 (20 seconds)


plot