HOME   LIST
‹–   –›

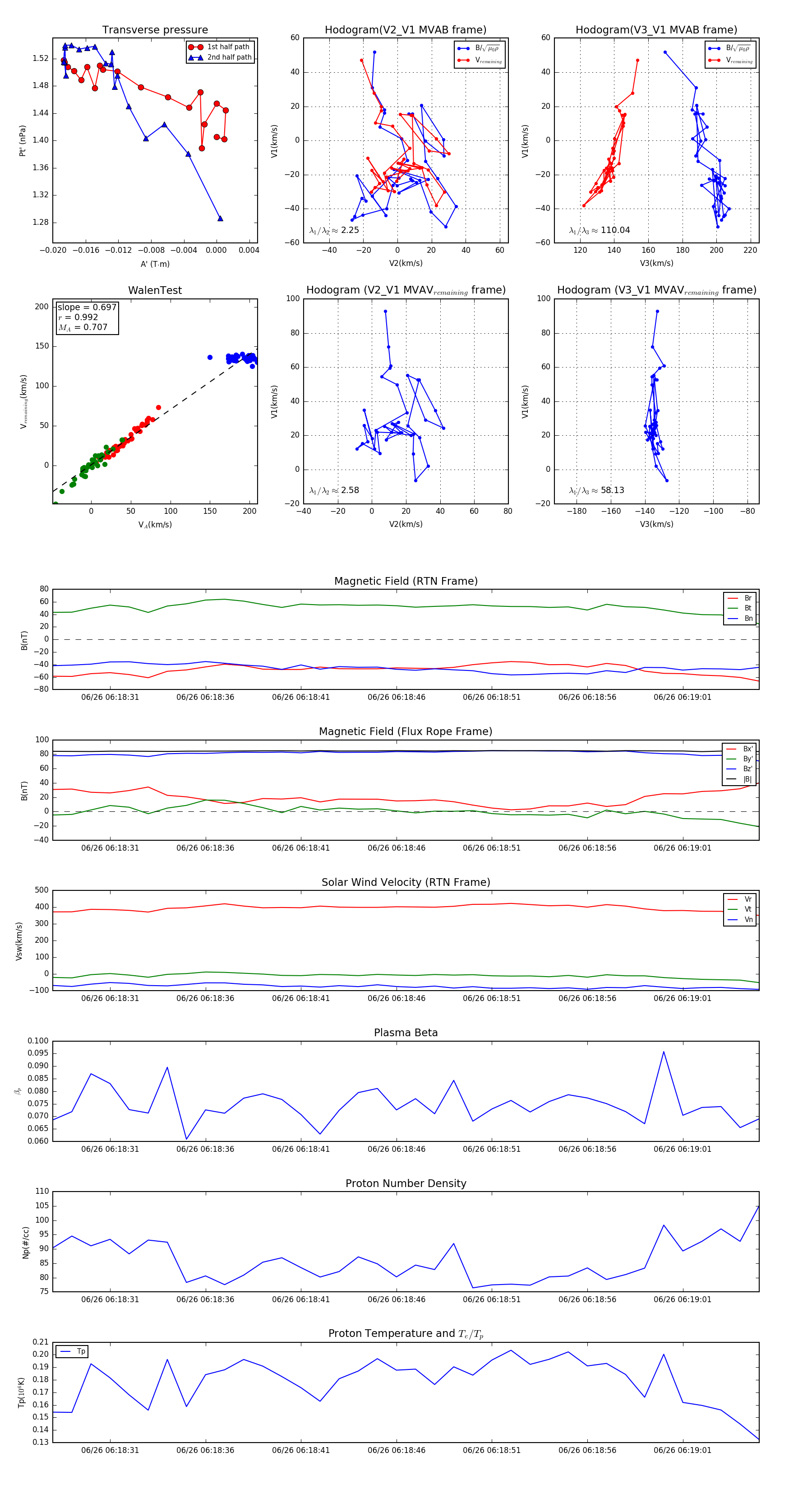
Flux Rope in 2024

Flux Rope Event 2024-06-26 06:18:28 ~ 2024-06-26 06:19:05 (38 seconds)


plot