HOME   LIST
‹–   –›

Flux Rope in 2024

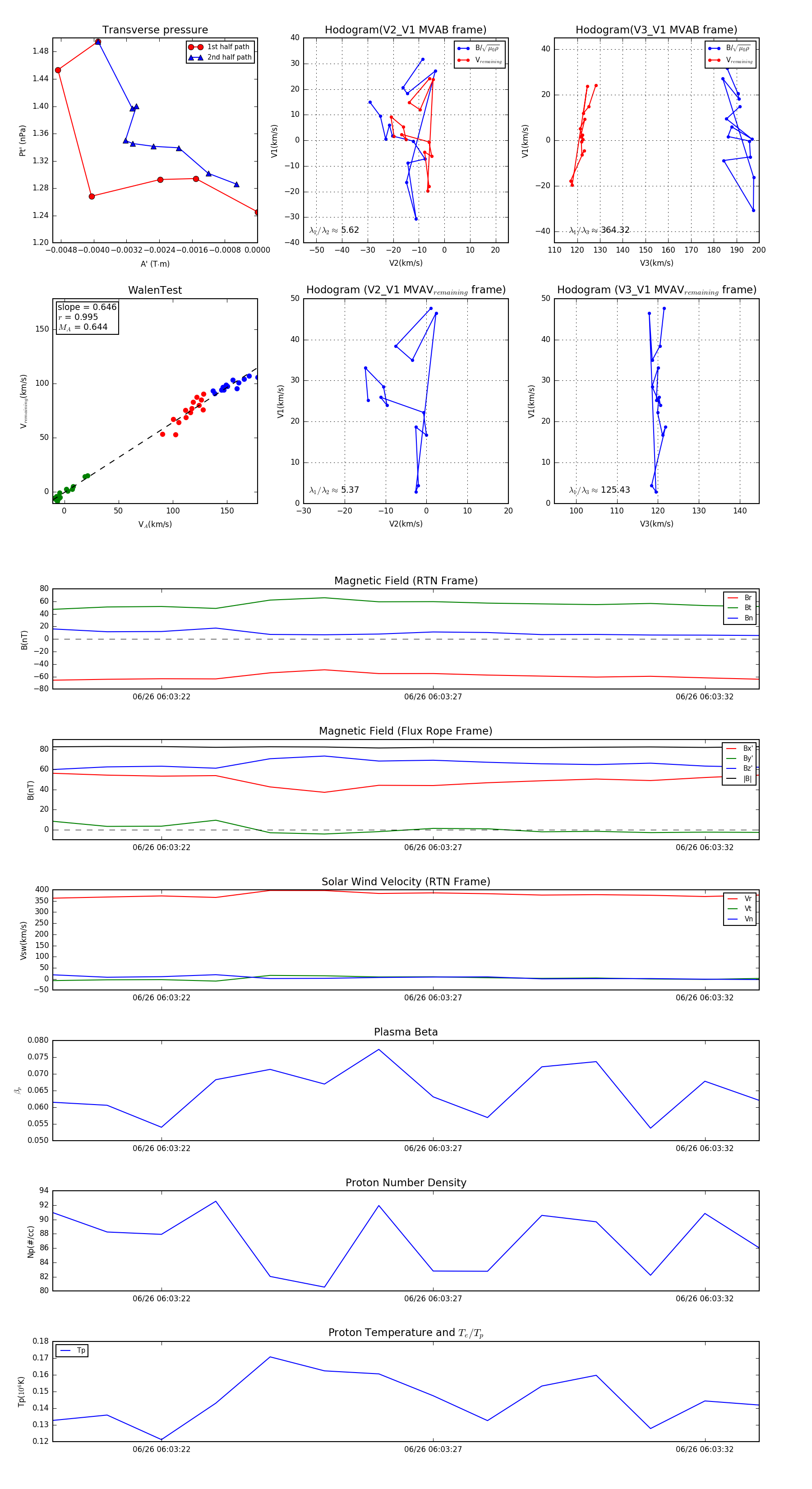
Flux Rope Event 2024-06-26 06:03:20 ~ 2024-06-26 06:03:33 (14 seconds)


plot