HOME   LIST
‹–   –›

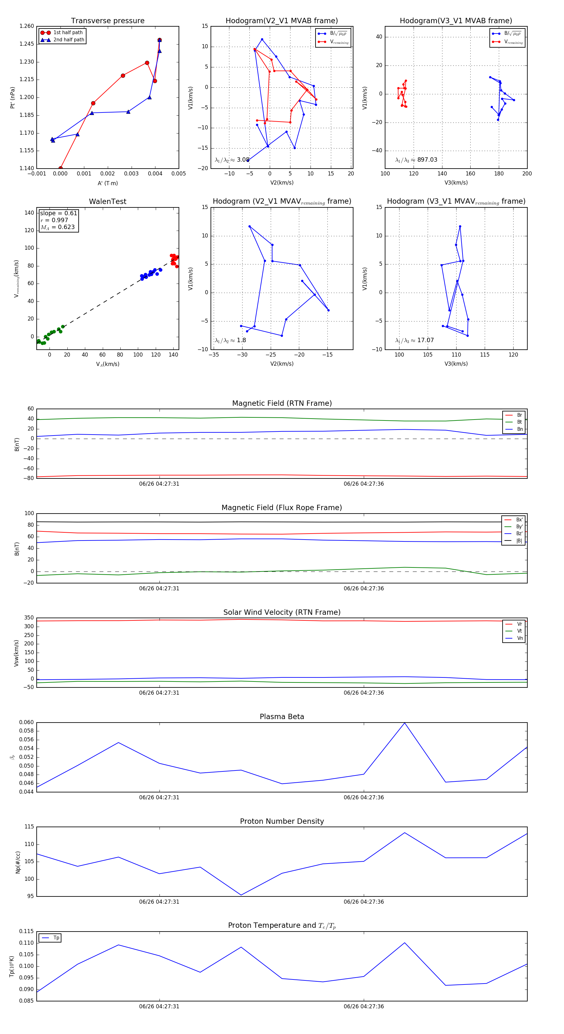
Flux Rope in 2024

Flux Rope Event 2024-06-26 04:27:28 ~ 2024-06-26 04:27:40 (13 seconds)


plot