HOME   LIST
‹–   –›

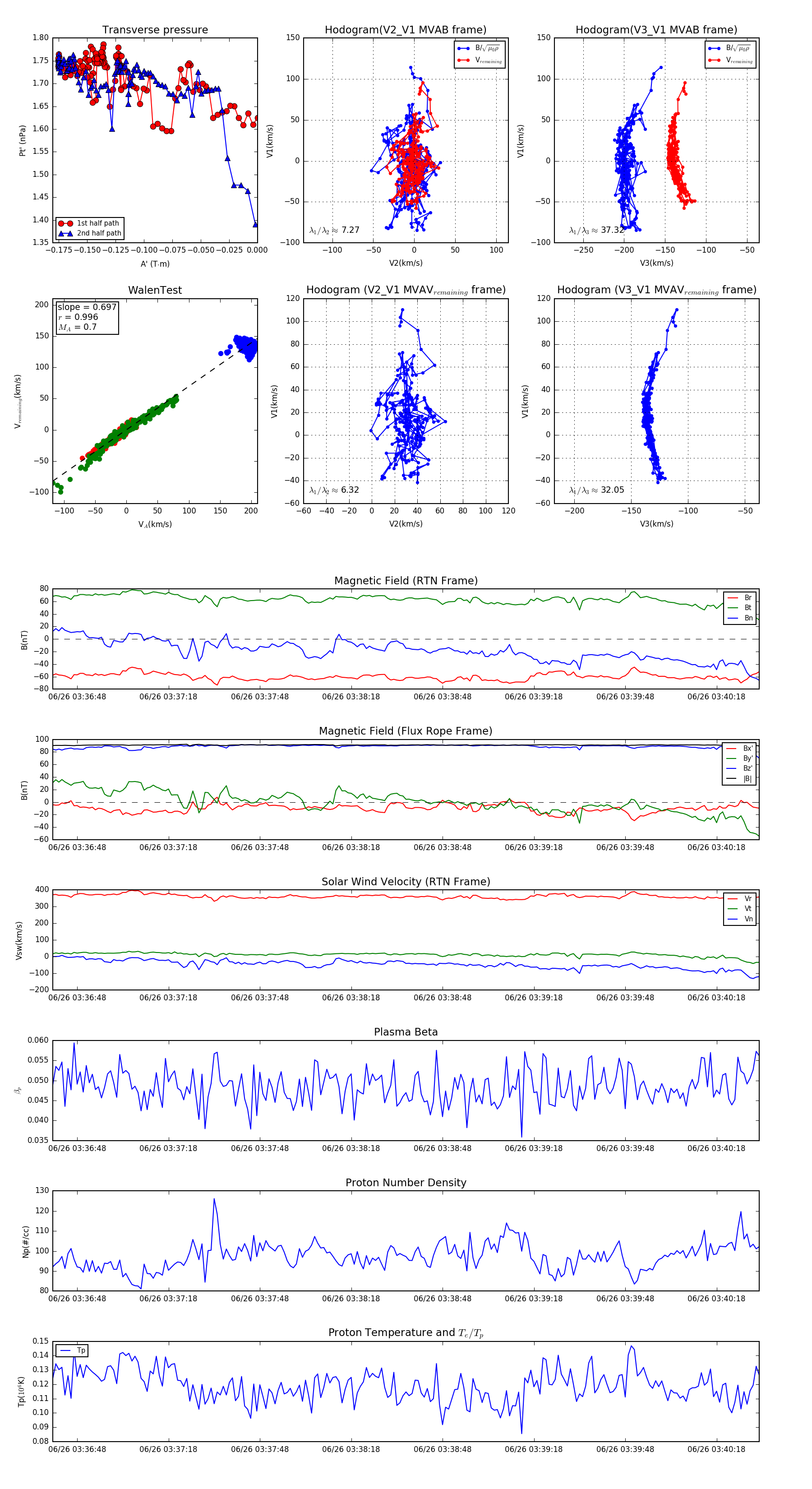
Flux Rope in 2024

Flux Rope Event 2024-06-26 03:36:40 ~ 2024-06-26 03:40:32 (233 seconds)


plot